Tobse
PA-Praxis
- Zuletzt hier
- 21.02.11
- Registriert
- 17.11.04
- Beiträge
- 3.277
- Kekse
- 9.004
- Ort
- Pforzheim
Moin
ich habe mal wieder eine Idee und brauche Hilfe.
Das layouten und bauen bekomm ich hin, mit dem Schaltplan bin ich wie immer aber hoffnungslos überfordert.
Vllt hat ja jemand von euch was passendes an der Hand oder kann mir helfen.
Das ganze soll ein tragbarer Speakertester werden, folgende Spezifikationen
- komplett mit Batterien betreibbar, 9V oder AA.
- Durch druck eines Tasters soll am Ausgang ein pink noise Signal anliegen das duch ein 5Watt Ampmodul verstärkt wurde
- Durch umlegen eines Schalters soll das ganze einen highcut bei ca 80hz bekommen
- beim anschließen eines Laustsprechers am Ausgang soll auf einem 7 Segement modul die Impendanz angezeigt werden, sprich eine Load Anzeige. Ein grober Richtwert reicht mit hier, wenn bei einem 8 Ohm chassis 6 oder 7 angezeigt werden ist das kein problem. Wichtig ist nur dass ein Kurzschluß zuverlässig mit z.b. 0 oder nem Punkt oder Strich angezeigt wird.
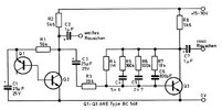
per google habe ich bisher nur einen pink noise generator schaltplan gefunden klick
Ich tu mich aber ein bissel schwer zu bewerten in wie weit das Ding wirklich tut. Was ich mich auch frage ist zur Spannungsversorgung. Hier bräuchte ich ja wohl + und - 9V. Das sind schonmal 2 Batterien. Für das Ampmodul wird man ja auch einige brauchen um "echte" 5 Watt ne weile am Rennen zu halten.
Wenn da insgesamt nachher z.b. 8x9V Block drinsteckt wird das ja ein totschläger... Vllt könnte man das pink noise Modul mit einer einzelnen Batterie antreiben??
etwas passendes fürs amping und die load anzeige habe ich noch nicht gefunden.
kann jemand helfen? auch teillösungen helfen schonmal weiter.
vielen dank
ich habe mal wieder eine Idee und brauche Hilfe.
Das layouten und bauen bekomm ich hin, mit dem Schaltplan bin ich wie immer aber hoffnungslos überfordert.
Vllt hat ja jemand von euch was passendes an der Hand oder kann mir helfen.
Das ganze soll ein tragbarer Speakertester werden, folgende Spezifikationen
- komplett mit Batterien betreibbar, 9V oder AA.
- Durch druck eines Tasters soll am Ausgang ein pink noise Signal anliegen das duch ein 5Watt Ampmodul verstärkt wurde
- Durch umlegen eines Schalters soll das ganze einen highcut bei ca 80hz bekommen
- beim anschließen eines Laustsprechers am Ausgang soll auf einem 7 Segement modul die Impendanz angezeigt werden, sprich eine Load Anzeige. Ein grober Richtwert reicht mit hier, wenn bei einem 8 Ohm chassis 6 oder 7 angezeigt werden ist das kein problem. Wichtig ist nur dass ein Kurzschluß zuverlässig mit z.b. 0 oder nem Punkt oder Strich angezeigt wird.
per google habe ich bisher nur einen pink noise generator schaltplan gefunden klick
Ich tu mich aber ein bissel schwer zu bewerten in wie weit das Ding wirklich tut. Was ich mich auch frage ist zur Spannungsversorgung. Hier bräuchte ich ja wohl + und - 9V. Das sind schonmal 2 Batterien. Für das Ampmodul wird man ja auch einige brauchen um "echte" 5 Watt ne weile am Rennen zu halten.
Wenn da insgesamt nachher z.b. 8x9V Block drinsteckt wird das ja ein totschläger... Vllt könnte man das pink noise Modul mit einer einzelnen Batterie antreiben??
etwas passendes fürs amping und die load anzeige habe ich noch nicht gefunden.
kann jemand helfen? auch teillösungen helfen schonmal weiter.
vielen dank
- Eigenschaft
