Klingen so verschlissene Endstufenröhren?

  • Ersteller Kalli91
  • Erstellt am
selbst der wohlhabenste Techniker kauft sich das nicht aus Spaß und Zeitvertreib....
Naja, also ich entwickle gerade sowas aus Spaß und Zeitvertreib und habe auch abartig viel anderes Mess-Equipment, das man rational nicht rechtfertigen kann...

Zum Thema:
In diesem Fall sollte man als Fachbetrieb eigentlich wissen, wie man bei so einer Fehlersuche vorgeht. Man kann da so einiges messen und aufzeichnen, während der Verstärker in der Ecke steht und nichts tut oder mit einem Testsignal belastet wird.

Dann kann man sehen, was da passiert. Und dann kann man reparieren...
 
  • Gefällt mir
Reaktionen: 1 Benutzer
@bluesfreak
Ein Endstufenpaar (matched) für diesen Amp kostet keine 80 Euro:


Zum Arbeitsaufwand bzw Lohn, der hier aufgerufen wird, kann ich freilich nichts sagen…
 
Ein Endstufenpaar (matched) für diesen Amp kostet keine 80 Euro:
Es geht noch billiger: EL34JJ
Und noch etwas billiger: EL34L
Derartigen Preis begegnet zu sein lässt mich denken, dass 200,- € für einen Röhrentausch vielleicht etwas überzogen sein könnten.
Um kein Missverständnis zu provozieren: Gute Arbeit soll gut bezahlt werden! Jedoch schien mir die in Post #18 beschriebene Werkstatt eher nicht so gut zu arbeiten, so dass in mir der Argwohn aufkam, man sei dort nur auf schnell verdientes Geld aus.
Aber natürlich kann ich mich täuschen, und unterstellen will ich selbstverständlich niemandem etwas, ich schildere hier nur meinen Eindruck.

Was das gründliche Testen der Röhren betrifft:
Der freundliche Herr in diesem Video:

View: https://www.youtube.com/watch?v=-FyxS44XV6o
setzt keine Röhre ungeprüft irgendwo ein (in dem Video ist der Röhren-Tester ausgiebig in Aktion zu beobachten).
Er hatte früher mit einem Repair-Café zu tun, macht die Reparaturen mittlerweile aber ganz unabhängig und in seiner eigenen Werkstatt. Da er beruflich andere Dinge macht, muss und will er auch seinen Lebensunterhalt mit den Reparaturen nicht bestreiten. Eine Aufwandsentschädigung möchte er aber schon gerne haben (und selbstverständlich die Kostenübernahme für das Material). Grundsätzlich landen bei ihm ohnehin vorwiegend Geräte, für die (heutzutage) nur schwer Reparateure zu finden sind (einfach dazu mal seine Video-Liste durchschauen), und für die sich Standard-Werkstätten schon gar nicht zuständig fühlen.

Amps sind bei ihm auch schon auf dem Werktisch gelandet - @Kalli91, vielleicht mal dort anfragen?

@bluesfreak, bitte auch erst mal googeln und den Leuten nicht gleich etwas unterstellen, bevor du solche Unverschämtheiten:
Denkt bitte mal nach bevor solch geistiger Unfug immer wieder kolportiert wird.
postest.
 
Wenn das nicht die Endröhren sind, und da würdest du in den Röhren ein flackern sehen,wenn das Geräusch Auftritt.
So befürchte ich das es der Ausgangsübertrager ist.
Das kostet wesentlich mehr als die Röhre.
So'n paar 6L6 GC hab ich noch in neu , weil die keiner will in 65 mA gematched.
Die waren sehr billig, 0€ !
Als Teströhre optimal weil sie so schwach sind.
Ansonsten hab ich auch gebrauchte die besser sind
Und ich brauche um Röhren zu beurteilen nur einen Röhrenverstärker mit fix bias, jede Röhre einzeln einstellbar. Dann kann ich's messen und vergleichen.
Ausgangstrafos sind teuer, da kommt es mit 200€ schon hin für alles.
Erste Einschätzung, Ausgangstravo ich brauche den Schaltplan,
Ich muss wissen welches bias, und welche Leistung.
 
Zuletzt bearbeitet:
So befürchte ich das es der Ausgangsübertrager ist.
Ganz spekulativ: Wie würde es denn klingen, wenn im Ausgangsübertrager die Isolierung beschädigt ist und da gelegentlich ein Funke überspringt?
 
  • Gefällt mir
Reaktionen: 1 Benutzer
Tak

Taktak.




Tak
So als würde ich im Kasten sitzen und ab und zu mit dem Schlagzeug Stick an die Membran klopfen

Tak

Es kann auch permanentes bsssssss sein, dann riecht man das auch.

Zum Thema matching
Wenn der AMP mit Auto bias ausgestattet ist, braucht es unbedingt erforderlich ein gemachtes paar.
Sollte eine der beiden Röhren nach einigen Tagen (und das passiert oftmals) etwas nachgelassen haben, wird die bessere mehr und mehr überlastet.
Nur wenige Hersteller lassen die Röhren lange genug im Test um das auszuschließen
Die überteuerte Premium Röhren von BTB angeblich schon.
Aber auch da kann es passieren.
Meistens ist da ein schirmgitter schuld wenn s in der Röhre flackert.
Bei EL84 habe ich das schon öfters gesehen
Die werden gerne am Limit betrieben.
Da war auch dieses Ausgangstravo Problem
Der Funke war sogar zu sehen.

Beim einzeln einstellbaren fix bias hat die gute Röhre noch eine kleine Chance, wenn sie nicht ganz am Limit arbeiten muss.
Und Mann kann nach Regeln.
Und mit 2 Messgeräten kann ich die Röhren beurteilen, da brauch ich kein Testgerät, das ist eins.
 
Zuletzt bearbeitet:
  • Gefällt mir
Reaktionen: 1 Benutzer
Moin,

aber ich habe doch geschrieben, dass die Endröhre bei dem Geräusch (siehe Audio-Datei im ersten Post) geflackert hat.

Ich habe ja dann die Röhren getauscht und bin jetzt wieder beim selben Problem (nach einer Handvoll Betriebsstunden).

Der Amp frisst somit die linke Endröhre auf. Deswegen bringts ja auch nix, da jetzt wieder ein neues Paar reinzusetzen.

Sofern ich also nicht den äußerst unwahrscheinlichen Fall habe, dass ich sowohl mit der original UND der neuen Röhre links einfach Pech hatte (nicht langzeitstabil): Dann scheint die Röhre am linken Sockel ja nicht im richtigen Betriebszustand zu sein und DAS müsste man doch definitiv relativ einfach am Sockel messen können.

Korrigiert mich gerne, wenn ich da falsch liege.
 
@bluesfreak
Ein Endstufenpaar (matched) für diesen Amp kostet keine 80 Euro:
Ein Satz ist für mich immer ein Quartett, und dann passt der Preis. Dass der Amp ein 50W mit nur einem Paar Endröhren ist, ging nicht wirklich aus der Diskussion hevor, insofern bin ich von einem 100W Amp ausgegangen.
Aber selbst dann ist ein Preis von ca 160€ für einen Tausch incl einmessen für einen gewerblichen Anbieter in Ordnung, undas führt mich zum nächsten Zitat:


@bluesfreak, bitte auch erst mal googeln und den Leuten nicht gleich etwas unterstellen, bevor du solche Unverschämtheiten:
Das ist keine Unverschämtheit, sondern bittere Realität. Der Großteil derjenigen, die sich über Preise mokieren haben null Dunst von Betriebswirtschaft und nicht den kleinsten Schimmer was alles abgeht um einen Laden ordentlich zu führen. Ich will das jetzt hier nicht noch weiter breittreten aber hast Du schon mal einen Businessplan und eine Wirtschaftlichkeitsberechnung für eine Selbstständigkeit durchgeführt und eingereicht? Schon mal Firma angemeldet, bei der Handwerkskammer / Finanzamt registriert und erlebt dass jeder (egal ob das örtliche Bürgerbüro, die HWK, das FA, ggf. die Bank, der (eigentlich unbedingt notwendige) Steuerberater usw. erst mal ordentlich die Hand aufhält und das alles (incl der notwendigen Papierarbeit ) auch irgendwie finanziert werden muss? Nein? Dann bitte einfach mal leise sein...

Es geht noch billiger: EL34JJ
Und noch etwas billiger: EL34L
Wie bereits oben erwähnt, ein Satz für mich ist 4 Stück....und zum verlinkten Distributor: Bei mir sind schon öfterl Leute mit Röhren vom Musikhaus aufgetaucht, da steht zwar drauf dass die gematcht sind, aber vermutlich nur aufgrund des Aussehens. 20-30% Unterschied war da Normalität. Manchmal reichen die die auch einfach durch (wie zB Big T mit TAD) aber die Qualität direkt vom Distributor ist meist besser, auch weil die Musikhäuser den Preis immer drücken wollen und wer verkauft schon sein bestes Material zum geringsten Preis?

Zurück zum Problem:

Ich habe ja dann die Röhren getauscht und bin jetzt wieder beim selben Problem (nach einer Handvoll Betriebsstunden).
Wurde nach dem Tausch der Bias gemessen und Langzeit kontrolliert um einen eventuellen Drift, verursacht durch einen leckenden Koppelkondensator, auszuschließen?
Wurde der Ausgangsübertrager mal durchgemessen (für's erste reicht eine ordentliche ohmsche Messung zwischen Anodenanschluß und Mittelanzapfung, der Wert sollte bei beiden Seiten in etwa identisch sein (wirklich identisch gibts nur bei verschachtelten Ausgangsübertragern, aber sowas findet man vorwiegend im HiFi Bereich)?
Da der Amp (wie ich nun weiß) ein 50W ist sollte der Wert so ca um die 42 Ohm betragen (Standard 3.4k 50W AÜ für EL34 vorausgesetzt).
Des weiteren wären dann die Gitterwiderstände zu überprüfen, visuell (evtl. hat einer Überschläge auf die Platine oder einen benachbarten Fassungskontakt (evtl. mal Bilder vom Innenleben posten) und dann die Spannungen im Betrieb zu überprüfen (nur machen, wenn man 120% genau sicher ist was man tut).
Alles weitere ist nichts für den Laien, da muss dann ne Fachwerkstatt ran.
 
Zuletzt bearbeitet:
  • Gefällt mir
Reaktionen: 3 Benutzer
Hi Bluesfreak,

all dies habe ich als Laie natürlich nicht gemacht, sondern lediglich die Röhren getauscht und Bias eingestellt. Für alles Weitere ist jetzt die Wrkstatt zuständig, so sie denn gewissenhaft arbeitet bzw. die notwendige Kompetenz hat. Da gehe ich aber bei einer Werkstatt eines großen Musikalienanbieters eigentlich von aus. Vielleicht bin ich da auch etwas naiv.

Zum Thema Bias Drift: aus meiner Sicht dann aber unplausibel, wieso die Problematik auf die linke Endröhre beschränkt ist. Insofern halte ich das für unwahrscheinlich. Aber wie gesagt - ich bin Laie.

Wenn der Amp nun unrepariert zurück kommen sollte, bleibt mir nichts anderes übrig, als den auf eigene Kosten reparieren zu lassen. Mein Standpunkt zum Thema Defektdetektion ist nach wie vor: Wenn die linke Röhre in dem Amp offenbar in einem Zustand läuft, der einen Ausfall nach wenigen Betriebsstunden verursacht - dann muss das doch relativ einfach am Sockel messbar sein.
 
Nun, ich kenne mich nicht aus mit den geheimnisvollen Zeichen, die TAD da auf seine Röhrenfassungen schreibt, stoße mich aber an dem B73 und B20, die ich da sehe. Die Röhren sind wirklich datengleich?
Aber selbst wenn sie das sind: In #15 und #17 habe ich geschrieben, dass der Amp zu einem Tech sollte, da es durchaus möglich sein kann, dass die Schaltungsumgebung der beiden Endröhren oder deren zugeführte Signalspannungen so unsymmetrisch sind, dass eine der beiden Dinger nun mal mehr "gefressen" wird.

Das bekommt man nicht heraus, wenn man hier weiter Glaskugelraten oder Mutnaßungen anstellt. Das klingt etwas geharnischt, aber es wird zu keinem Ergebnis des Kopfzerbrechens führen. Da muss man suchen, prüfen und messen.

Im Nachbarthread habe ich mich hinreichend dazu geäußert, dass so eine komplexe Fehlersuche zeit- und somit kostenaufwändig sein kann / nicht muss. Das ist nun mal der saure Apfel, in den du beißen musst. Und der kann nun mal sehr sauer sein.

Nur ein kleines Bespiel. Ein großer Fender Twin Reverb, der vor einiger Zeit von meinem Werkstatt-Tisch runter musste, damit der Platz für den nächsten Amp frei wird, steht immer noch bei mir. Der Kunde holt ihn offenbar aus vielerlei Gründen nicht ab - Preis für die erforderliche Reparatur war teuer, Fehlersuche kostete, neue Röhren kosten und das allerschlimmste: der Kunde wurde beim Kauf dieses Gebrauchten auch noch behumpst, weil beim Verkauf "alles Vintätsch, alles original, aber klar doch" und stattdessen schlummert statt des originalen Netztrafos ein moderner Netztrafo eines Fremdherstellers in der Riesenkiste, der auch noch zu hohe Betriebsspannungen liefert... Das muss der Kunde eben auch erst mal schlucken. Vor allem, wenn der Amp lt. eigener Aussage bei ihm eigentlich auch nur rumsteht... Ich kann's verstehen, aber der zeitliche und finanzielle Aufwand war für mich trotzdem da, da hätte ich gern auch anderes gemacht...

*und hier raus*

Viel Erfolg!

:hat:
 
  • Gefällt mir
Reaktionen: 1 Benutzer
Hi Stratspieler,

dass ich in den Apfel beißen muss, ist mir klar und der Amp steht ja auch schon in der Werkstatt. Es ist natürlich frustrierend, wenn man sich in der Garantie befindet, die Werkstatt einem dennoch keinen Defekt attestieren kann/will.

Ich habe mich ja hier insb. auch zur optischen Beurteilung des Leuchtverhaltens der linken Endröhre gemeldet (Bild auf Seite 1 des Threads) - da die Röhre davor beim Defekt auch schon so eines gezeigt hatte, halte ICH das im Gegensatz zur Werkstattauskunft nämlich nicht für normal/Zufall.

Wer also dazu noch eine Einschätzung abgeben mag, gerne.
 
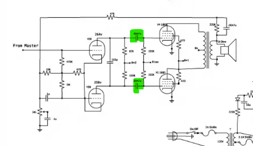
Zum Thema Bias Drift: aus meiner Sicht dann aber unplausibel, wieso die Problematik auf die linke Endröhre beschränkt ist. Insofern halte ich das für unwahrscheinlich.
Das kann jederzeit sein, zB wenn einer der beiden (unten grün markierten) Koppelkondensatoren vom Phaseinverter zu den Endröhren leckt.
Bei aktuellen Amps eher selten, kann aber auftreten (vor allem wenn wie bei vielen MBs und manchen Marshalls spannungstechnisch unterdimensioniert) und dann zieht das den Bias einseitig weg.

1760085537191.png

Beitrag automatisch zusammengefügt:

Ich habe mich ja hier insb. auch zur optischen Beurteilung des Leuchtverhaltens der linken Endröhre gemeldet
Leichtes bläuliches Leuchten ist normalerweise kein Problem, das sind Restgase die ionisiert werden.
Die können auch mit dem Nutz-Signal mitgehen was nur anzeigt dass die Röhre arbeitet und die Gitter angesteuert werden, oder sich punktuell am Glas "festsetzen" was meist durch metallische Verunreinigungen auf der Glasoberfläche verursacht wird die beim Zusammenbau der Röhre auftreten können. Was nicht sein sollte ist, dass die Röhre weißbläulich oder gar rosa hell aufleuchtet, weil dann ist sie undicht und es gelangt Luft in die Röhre (Stickstoff zB ionisiert grell rosa und unsere Atemluft besteht Großteils aus N2/Stickstoff).
 
  • Gefällt mir
Reaktionen: 3 Benutzer
Eventuell die Schirmgitterwiderstande unterschiedlich?

Das ist definitiv ein optimales Gerät um Einzel einstellbares fix bias nachzurüsten .
Am besten mit Anzeigeinstrumente für katodenstrom.
.IMG_20250321_150429.jpg.
Da weiß man was geliefert wird.
Einfach Ruhestrom auf den Maximum wert (nach Datenblatt) und negative Vorspannung messen .
 
Zuletzt bearbeitet:
  • Interessant
Reaktionen: 1 Benutzer
Leute...
hier wird wild geraten ("Wenn nicht die Röhre, dann wird es der Übertrager sein..."), außerdem werden Techniker und deren Preisgestaltung kritisiert, dann gibts Röhren hier billiger als dort...

Fassen wir mal zusammen: Das Ding muss sich ein Techniker anschauen, der weiß, was er tut. Der würde dann auch messen (siehe oben, habe ich schon geschrieben) und z.B. einen leckenden Kondensator finden.
Ihr könnt hier ja gerne noch wasweißichwielange diskutieren, aber dem Threadersteller wird das nicht helfen.

Nebenbei ist das mit den Röhrentestern ganz nett, löst aber das Problem der heute oft fragwürdigen Qualität der Röhren mit schlechter Langzeitstabilität, die durch fragwürdig dimensionierte Verstärker, die Grenzwerte teils massiv überschreiten, nicht.
 
  • Gefällt mir
Reaktionen: 2 Benutzer
Na wenn jeder AMP so eine Anzeige hätte, gäbe es sicher mehr Retoure :evil:
 
....der Ruhestrom und eine nette Anzeige mögen ja einerseits beruhigen.
Dumm wird es nur, wenn die Kennlinien bei höherer Aussteuerung auseinanderlaufen.
Erfordert schon mal mindestens 2 Messgerät, bei 4-Zylindern dann 4.

Zum Thema Gleichheit bzw Toleranz von Röhren gibt es von Herstellern edler Amps schon die glaubwürdige und rel übereinstimmenden Aussagen, daß man die 4-6-fache Menge an Röhren kaufen muß, um gemachte Paare/Quartette zusammenzubringen, bei KT120 sogar bis zu 10x.

NB: einige sind über zu hohe Stundensätze irritiert? Ich hab zwar nix mit Amp-Reparatur zu tun, aber bei uns sind Tagessätze von 3,5k€ / Mann immer häufiger der Fall. Und nein: nicht mal medizinischer Bereich.

Nur zum Nachdenken
Norbert

Edit: bei obigem Amp müssen definitiv die Koppel-C's und Schirmgitterwiderstände detaillierter betrachtet werden. Dann macht weitere Analyse Sinn
 
  • Gefällt mir
Reaktionen: 3 Benutzer
Ja Tachchen,

der Amp wurde nochmal ausgiebig geprüft, der Fehler aber nicht festgestellt. Der Amp kriegt wieder neue Endröhren und dann habe ich 6 Monate Garantie auf diese. Mir werden nur die Endröhren in Rechnung gestellt, keine Arbeitsstunden. Damit kann ich leben.

Ich rechne damit, dass auch bei den neuen Röhren die Probleme zeitnah wieder auftreten. Sollte es nochmal was Interessantes zu dieser Causa geben, werde ich mich wieder hier melden.

Machts gut!
 
  • Gefällt mir
Reaktionen: 3 Benutzer
Wo wohnst du denn? Wenn es in der Nähe der Hauptstadt von

Download.png


*hüstel'* :igitt:

ist, dann bringe ihn vorbei und ich schaue ihn mir gerne mal an. ABER: es wird u.U. dauern, den Fehler zu finden.
Jedoch würde keine Suchzeit berechnet werden. Es wäre nur mal interessant, den Fehler zu finden (und zu beheben, sofern erforderlich).
Also wäre das alles eher ein "ideelles Ding", aber du wärst vielleicht gedanklich "aus dem bedrückenden Schneider".
 
  • Gefällt mir
Reaktionen: 3 Benutzer
Ja Tachchen,

der Amp wurde nochmal ausgiebig geprüft, der Fehler aber nicht festgestellt. Der Amp kriegt wieder neue Endröhren und dann habe ich 6 Monate Garantie auf diese.
Dann las mal an :evil:
Bin gespannt wie es weiter geht.
Vieleicht bauen wir ein paar Messgeräte ein, damit du siehst was sich verändert hat. (Ruhestrom)
 
Wo wohnst du denn? Wenn es in der Nähe der Hauptstadt von

Anhang anzeigen 1004694

*hüstel'* :igitt:

ist, dann bringe ihn vorbei und ich schaue ihn mir gerne mal an. ABER: es wird u.U. dauern, den Fehler zu finden.
Jedoch würde keine Suchzeit berechnet werden. Es wäre nur mal interessant, den Fehler zu finden (und zu beheben, sofern erforderlich).
Also wäre das alles eher ein "ideelles Ding", aber du wärst vielleicht gedanklich "aus dem bedrückenden Schneider".


Danke für das Angebot, das ist sehr nett! Ich habe mal dort gewohnt, aber der Amp steht seit jeher in Mönchengladbach. Inzwischen wohne ich wiederum in Norddeutschland. Daher rührt halt auch die sehr geringe Betriebszeit über die Zeit - ich bin nur so alle 8 Wochen mal ein Wochenende da.

Jedenfalls werde ich den Amp zeitnah bei einem Kumpel stationieren, auf dass er den bitte in regelmäßigen Betrieb nehmen möge. Ein erneuter Ausfall der linken Endstufenröhre sollte sich dann zeitnah einstellen

ODER

mit dem Amp ist tatsächlich alles in Ordnung und es handelt sich um einen sehr unwahrscheinlichen Zufall, dass die originale und die Anfang des Jahres eingebaute Endröhre links aufgrund irgendeines Produktfehlers ausfiel bzw. ausfällt.

Wenn der Fehler zeitnah reproduziert wird, wovon ich wiederum ausgehe, wird der Amp dann wohl zunächst einmal wieder zum Verkäufer gehen - denn ich habe ja wie gesagt noch Garantie.

Viele Grüße
 

Unser weiteres Online-Angebot:
Bassic.de · Deejayforum.de · Sequencer.de · Clavio.de · Guitarworld.de · Recording.de

Musiker-Board Logo
Zurück
Oben