Zwachi
Registrierter Benutzer
- 20.04.26
- 29.03.11
- 863
- 3.767
- Wien
Grüß euch!
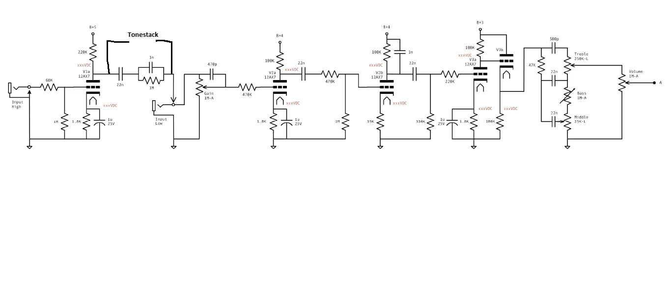
Ein Freund und ich planen schon länger einen Amp zu bauen, der auf dem Perfect Connection Preamp GP-1000 basieren soll.
Nach langem Überlegen habe ich entschlossen, den Preamp des Eigenbaus doch eher in Richtung Soldano Avenger /SLO Lead Channel aufzubauen..
Wenn man die beiden Schaltpläne vergleicht, sehen sie relativ ähnlich aus, jedoch sitzt der Tonestack beim GP-1000 hinter der ersten Gain Stage alà Fender..
Mein Vorhaben besteht nun darin, die beiden Designs zu kombinieren.
Ich würde die TS-Position gerne schaltbar machen, sprich entweder am Ende des Preamps, oder hinter der ersten Gainstage.
Ich habe leider keine Vorstellung, wie das in der Praxis klingt, würde diese einfache Modifikation reichen, um den Preamp ins Territorium des GP-1000 zu bringen?
Eine weitere Frage wäre, wie viel Einfluss der DC-Coupled Cathodfollower vor dem Tonestack am Ende geschaltet, den Sound verfärbt?
Beim GP-1000 sollte der Kathodenfolger nur den Weg zum Poweramp buffern, beim Soldano den Tonestack und zusätzlich komprimieren.
Den Tonestack würde ich auf Marshall Stil aufbauen, nur eben mit den Schaltungsmöglichkeiten des GP-1000.

Hier der Link zum GP-1000:http://wormwoodprophecymetal.com/wp-content/uploads/2012/01/PC-GP1k_schem2_Rev33.jpg
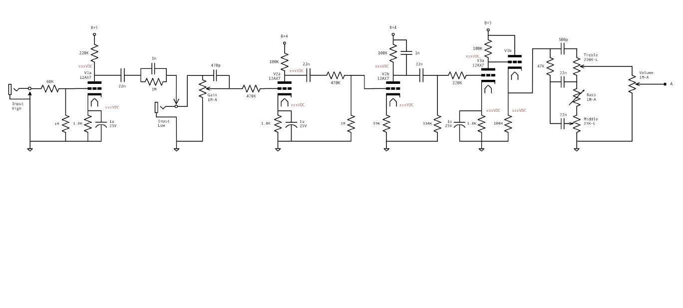
Ein Freund und ich planen schon länger einen Amp zu bauen, der auf dem Perfect Connection Preamp GP-1000 basieren soll.
Nach langem Überlegen habe ich entschlossen, den Preamp des Eigenbaus doch eher in Richtung Soldano Avenger /SLO Lead Channel aufzubauen..
Wenn man die beiden Schaltpläne vergleicht, sehen sie relativ ähnlich aus, jedoch sitzt der Tonestack beim GP-1000 hinter der ersten Gain Stage alà Fender..
Mein Vorhaben besteht nun darin, die beiden Designs zu kombinieren.
Ich würde die TS-Position gerne schaltbar machen, sprich entweder am Ende des Preamps, oder hinter der ersten Gainstage.
Ich habe leider keine Vorstellung, wie das in der Praxis klingt, würde diese einfache Modifikation reichen, um den Preamp ins Territorium des GP-1000 zu bringen?
Eine weitere Frage wäre, wie viel Einfluss der DC-Coupled Cathodfollower vor dem Tonestack am Ende geschaltet, den Sound verfärbt?
Beim GP-1000 sollte der Kathodenfolger nur den Weg zum Poweramp buffern, beim Soldano den Tonestack und zusätzlich komprimieren.
Den Tonestack würde ich auf Marshall Stil aufbauen, nur eben mit den Schaltungsmöglichkeiten des GP-1000.

Hier der Link zum GP-1000:http://wormwoodprophecymetal.com/wp-content/uploads/2012/01/PC-GP1k_schem2_Rev33.jpg
- Eigenschaft