122er an BV

  • Ersteller Ersteller Hoaxel
  • Erstellt am Erstellt am
Hoaxel

Hoaxel

Registrierter Benutzer
Zuletzt hier
05.04.26
Registriert
14.03.13
Beiträge
306
Kekse
589
bei uns zeigt sich ein Effekt am 122 er Leslie, dem ich etwas ratlos gegenüberstehe:
beim umschalten auf schnell werden die Höhen stark gedämpft, beim rückschalten sind sie wieder da. was ich nicht verstehe, der Signalweg hat doch mit dem Schaltstrom gar nichts zu tun oder? vielleicht hat einer ne Idee, am Freitag sind Studioaufnahmen
 
Eigenschaft
 

hoaxel":28ovtmmm schrieb:
bei uns zeigt sich ein Effekt am 122 er Leslie, dem ich etwas ratlos gegenüberstehe:
beim umschalten auf schnell werden die Höhen stark gedämpft, beim rückschalten sind sie wieder da. was ich nicht verstehe, der Signalweg hat doch mit dem Schaltstrom gar nichts zu tun oder? vielleicht hat einer ne Idee, am Freitag sind Studioaufnahmen

Na ja, jetzt ist schon Freitag...

Kurz mal die Randbedingungen:

BV mit dem Standardverstärker (AO-10)?
Was für ein Leslie-Kit?

Die Schaltspannung wird den beiden Signalleitungen beaufschlagt, insofern kann sie schon einen Einfluß haben.
Wenn z.B. die Eingangs-Koppelkondensatoren im Leslie leck sind (0.015/600V), kann der Gleichspannungspegel einen Einfluß haben und die
Eingangsröhre zumachen oder den Arbeitspunkt verschieben.

Auch im Lesliekit könnten Komponenten defekt sein. Elko, Spannungsteiler. Die BV bekommt ja normalerweise B+ vom Leslie (pin 5).
Auch kann ein "Wegbrechen" der B+ - aus was für Gründen auch immer (defekte 12AU7 im Leslie Relaisschaltkreis) zu einer Veränderung der Verstärkung führen.

Aber das ist kein typisches Phänomen. Da braucht es mehr Informationen.

Grüße
Christoph

Hoffe, Ihr habt es noch hingekriegt bis heute. Aber am Freitag den 13. sollte man auch keine Aufnahmen ansetzen. Oder war der Studiotermin besonders günstig? :>
 
  • Ersteller
  • #3
der Freitag ist vorbei, das Problem nicht
Die orgel ist wie ursprünglich mit dem 6 Pol Kabel ans Leslie angeschlossen, ich wechsel mal die Röhren und meld mich wieder, irgendwie scheint es ja ein Transportschaden zu sein, vorher ging alles. Axel
 

  • Ersteller
  • #4
Ach so , ich hab den starken Eindruck, das die eine 6550 heißer wird als die andere. wenn ich den Schaltplan richtig interpretiere, wird ja das sym. Signal gar nicht mehr zusammengeführt, sondern gleich nach Bass und Diskant weitergeführt, sehe ich das richtig?
bin ja kein Röhren spezi, lerne noch, Axel
 
hoaxel":2xcgzepi schrieb:
Ach so , ich hab den starken Eindruck, das die eine 6550 heißer wird als die andere. wenn ich den Schaltplan richtig interpretiere, wird ja das sym. Signal gar nicht mehr zusammengeführt, sondern gleich nach Bass und Diskant weitergeführt, sehe ich das richtig?
bin ja kein Röhren spezi, lerne noch, Axel

Nein, das siehst Du falsch.
Die Trennung zwischen "Baß und Diskant" erfolgt erst außerhalb des Verstärkers in der Frequenzweiche (crossover) und ist völlig unabhängig von der Lesliesteuerspannung oder sonstigen Vorgängen im Verstärker.
Der Leslieverstärker bedürfte aber wahrscheinlich einer Restaurierung, nach dem, was Du schilderst. Glüht vielleicht - im Dunkeln betrachtet - eine der Anodenplatten der 6550 leicht dunkelrot? Ich tippe mal auf die Koppelkondensatoren.

Wenn ich tätig werden soll, bitte PN

Grüße
Christoph
 
  • Ersteller
  • #6
Ok, der Ausgangstrafo koppelt den Trägergleichstrom ab und klappt das sym Signal wieder zusammen? ich schicke PN
 
hoaxel":30u2eqad schrieb:
Ok, der Ausgangstrafo koppelt den Trägergleichstrom ab und klappt das sym Signal wieder zusammen? ich schicke PN

Na ja, erstens ist es eine Gleichspannung und zweitens wird diese schon vor der Eingangsstufe ausgekoppelt und drittens kann ein Transformator eh' keinen Gleichstrom oder Gleichspannung übertragen und viertens ... usw. 🙂

Zumindest kann man diesem Satz soviel Gehalt abgewinnen, daß der Transformator aus dem symmetrischen Signal (vermöge der beiden Endröhren) wieder ein assymmetrisches Signal macht.

Grüße
Christoph
 
  • Ersteller
  • #8
Sorry, gutmütigen Spott kann ich schon wegstecken, Rest per PN
 
hoaxel":1f93qxm5 schrieb:
Sorry, gutmütigen Spott kann ich schon wegstecken, Rest per PN

🙂 War auch gutmütig gemeint. Und eh hier noch jemand einspringt: Und wo eine Spannung ist, ist auch ein Strom. Also nicht grundfalsch, aber etwas allzu vereinfachend.
 
  • Ersteller
  • #10
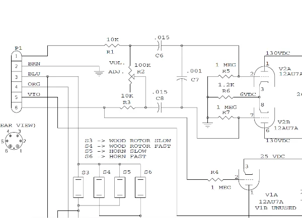
img002.jpg
nochmal zum Verständnis, ich habe dieses Bild so interpretiert, das am Eingang auf Pin 3+4 die Versorgunsspannung von der Orgel ankommt, Hier amiversion mit 117 Vac, auf 5 310 Vdc zur Orgel Rausgehen um als Trägerspannung für das aufmodulierte Tonsignal zu dienen welches sym auf1+6 reinkommt ups , über 6 wird ja auch noch über V1A slow, fast geschaltet naja ,bevor ich mich noch mehr oute, PN und Tel, Grüße Axel
 
  • #11
leslieauszug.PNG
Leider ist das von Dir hochgeladene Bild nicht lesbar, aber es ist aus dem Netz und somit kein Geheimnis. (z.B. hier zufinden).

Der Pin 5 (B+) trägt die 310V, die in der Orgel dann vom Leslie-Kit (was für ein Kit hast Du in Deiner BV? - hatte ich schon mal gefragt) heruntergeteilt werden auf etwa 35V, die dann dem symmetrischen Signal beaufschlagt werden.

Nicht immer wird dazu B+ verwendet. in manchen Orgeln (ältere mit 5pin Anschluß) wird diese Hilfspannung auch direkt vom Vorverstärker in der Orgel abgegriffen (da sieht man manchmal so einen Zwischensockel an der 6X4 oder 12BH7, wenn wir vom AO-28 reden).

V1A greift genau den Gleichspannungsanteil vom pin 6 ab. Darauf liegt zwar auch noch das Signal. Aus diesem Grunde wird auch empfohlen, einen zweiten 1MOhm Widerstand vom Gitter V1A nach pin 1 zu legen. Dann wird dadurch der Signalanteil aus der Steuerspannung heraussubtrahiert.

Bei sehr lautem Spiel und tiefen Frequenzen (Baßpedal und Schwebungen) kann es nämlich dazu führen, daß das Leslie Relais anfängt zu flattern. Die V1A (12AU7) interpretiert dann die sehr niedrigen Frequenzen schon als Schaltspannung und macht auf oder zu.

An pin 2 und 7 von V2A/B, also hinter den Koppelkondensatoren C6 und C8 ist der Gleichspannungsanteil (BIAS) aber bereits ausgefiltert.


Soweit zum Verständnis der Schaltung.


Grüße
Christoph
 
  • Ersteller
  • #12
tel hat ja nicht geklappt, ich wollte jetzt die 2 12AU7a auswechseln,=ECC82 oder doch nicht ganz, Kaufempfehlung? und die Koppelkondensatoren, angegeben mit .015, Mü F? welche Sorte brauch ich da genau?
 
Zurück
Oben