GEM RP1S Pedalverdrahtung?

  • Ersteller Ersteller Kaveto
  • Erstellt am Erstellt am
Kaveto

Kaveto

Registrierter Benutzer
Zuletzt hier
03.04.26
Registriert
26.07.17
Beiträge
20
Kekse
69
Ort
Baden-Baden
Hallo liebes Musiker-Board,

auf der Suche nach einer Lösung meines Pedal Problems bin ich schließlich hoffnungsvoll hier gelandet. Heiße Leonard, bin 26 und habe es nun endlich mal geschafft, das Klavierspielen zu beginnen. Mein derzeitiges Instrument ist das Realpiano (RP1S) der Marke General Music, GEM. Soweit schon mal danke für die Aufmerksamkeit und die Möglichkeit, hier eventuell Hilfe zu erlangen.

Das Piano habe ich gebraucht gekauft mit der Info "Pedale mit Wackelkontakt/Keine Funktion" Da dachte ich mir "Kabel kürzen, neu anlöten und gut ist" - leider Fehlanzeige.

Ich habe das kabel also durchgepiept - gebrochen scheint es nirgends zu sein.
Seltsamer Weise aber, haben ALLE adern unten im Pedal Kontakt mit z.B.: dem PIN 1 am Stecker. <- Frage 1: Wie kann so etwas sein?

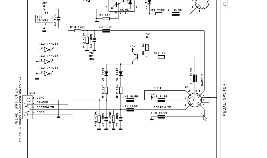
Im Internet fand ich sogar einen Schaltplan des RP1S (Anhang). Der brachte leider nicht unbedingt Klarheit. 1. War das Pedal nicht nach Plan verdrahtet und zweitens ist dort ein 8-Poliger Stecker eingetragen, wobei mein Piano nur 6 Pins besitzt.

Nun hab ich mir die Ader-Belegung mittels Buchse & Schaltplan abgeschaut und den Stecker "richtig" verdrahtet. Jedoch sind beide Pedale stets ohne Funktion.
Die zwei "Schließer" unter der Platine des jeweiligen Pedals scheinen auch zu funktionieren. Man hör das leichte klicken, sobald das Pedal in Position ist.

Mir sind jetzt alle Ideen ausgegangen - vielleicht habt ihr welche. Wie sieht es mit Ersatzteilen aus? Ein Fremdpedal verbauen? Neues Kabel testen?


Ich bedanke mich recht herzlich und freue mich auf Antworten!


Schöne Grüße aus Ulm und einen schönen Abend noch!

Leonard
 
Eigenschaft
 

Anhänge

  • RP1.webp
    RP1.webp
    9,3 KB · Aufrufe: 663
  • rp2spng.webp
    rp2spng.webp
    23,3 KB · Aufrufe: 638

Hallo Leonard,

Im Schaltplan sehe ich zwar 8 Zahlen, aber nur 7 Pole: D.h. 6 Pole plus Masse. An Masse scheint 7 und 8 angelegt zu sein.

Also im Grunde der Stecker, der auf dieser Wikipedia-Abbildung ganz unten links bei 6-polig steht, nur um 1/4-Umdrehung gedreht. Die Delle im Kreis unten wäre auf dem Schaltplan Pol 7+8 und liegt rechts.

Din-Steckertypen.png


Wenn es mein Piano wäre, würde ich mit einem Stück Kabel in der Steckerbuchse am Piano Pol 4 mit Pol 1 überbrücken und dann sehen, ob dadurch die Sustain-Funktion in Gang gesetzt wird.

Wenn ja, liegt der Fehler im Pedal. Sind die Schalter im Pedal Öffner oder Schließer, sind sie bei nicht gedrücktem Pedal geöffnet oder geschlossen? Wenn es Öffner sind, ist es logisch, daß sie bei nicht getretenem Pedal alle an Pol 1 anliegen. Wenn es Schließer sond, müßte irgendwo eine unbeabsichtigte Brücke sein.

Wenn nein, liegt der Fehler im Piano, vermutlich irgendwo an den Lötkontakten der 6-Pol-Buchse.

Das wäre meine Herangehensweise aus der Ferne, ich mag mich aber auch täuschen ...

Viele Grüße,
McCoy
 
Zuletzt bearbeitet:
  • Gefällt mir
Reaktionen: 1 Benutzer
Mahlzeit. 🙂

Die von McCoy geschilderte Herangehensweise ist schon nicht so falsch, jedoch stimmen die von ihm genannten zu brückenden Pins (1 & 4) leider nicht ganz...😉

M. E. stimmen schon einmal die in den beiden Schaltplanauszügen aufgeführten Pinbelegungen nicht überein. Im Piano schaltungstechnisch vorgesehen ist eine 3-fach Pedaleinheit, das Pedalboard zeigt jedoch lediglich eine 2-fache.
Wieviele Pedale hat Dein Pedalboard denn in natura?

Um die korrekte Pedalfunktion im Piano zu testen, würde ich Pin 1 der Buchse (Damper, hier sollten etwa 4,5 bis 5 V gegen Masse anstehen) mit Pin 5 (Masse) kurzschließen.
Ist dann ein Sustain nach Loslassen der Klaviaturtasten zu hören, sollte das Piano selbst dahingehend in Ordnung sein.

Gruß

Michael
 
  • Gefällt mir
Reaktionen: 1 Benutzer

M. E. stimmen schon einmal die in den beiden Schaltplanauszügen aufgeführten Pinbelegungen nicht überein.
Ich vermute, der erste Schaltplan ist vom GEM RP1, der zweite vom GEM RP2S.

Wie groß der Unterschied zwischen RP1 und RP1S ist, müßte man noch herausfinden.
Wenn die Bilder stimmen, hat das RP1 drei Pedale und das RP1S nur zwei Pedale:
http://img.audiofanzine.com/images/u/product/normal/gem-rp1-15795.jpg
https://www.gumtree.com/p/pianos/gem-rp1s-digital-piano/1118465413
 
  • Ersteller
  • #6
Hallo miteinander und danke für die Antworten.

Hallo Leonard,

Im Schaltplan sehe ich zwar 8 Zahlen, aber nur 7 Pole: D.h. 6 Pole plus Masse. An Masse scheint 7 und 8 angelegt zu sein.

Also im Grunde der Stecker, der auf dieser Wikipedia-Abbildung ganz unten links bei 6-polig steht, nur um 1/4-Umdrehung gedreht. Die Delle im Kreis unten wäre auf dem Schaltplan Pol 7+8 und liegt rechts.

Din-Steckertypen.png


Wenn es mein Piano wäre, würde ich mit einem Stück Kabel in der Steckerbuchse am Piano Pol 4 mit Pol 1 überbrücken und dann sehen, ob dadurch die Sustain-Funktion in Gang gesetzt wird.

Wenn ja, liegt der Fehler im Pedal. Sind die Schalter im Pedal Öffner oder Schließer, sind sie bei nicht gedrücktem Pedal geöffnet oder geschlossen? Wenn es Öffner sind, ist es logisch, daß sie bei nicht getretenem Pedal alle an Pol 1 anliegen. Wenn es Schließer sond, müßte irgendwo eine unbeabsichtigte Brücke sein.

Wenn nein, liegt der Fehler im Piano, vermutlich irgendwo an den Lötkontakten der 6-Pol-Buchse.

Das wäre meine Herangehensweise aus der Ferne, ich mag mich aber auch täuschen ...




Viele Grüße,
McCoy

Ja der Stecker ist es. Ich habe jetzt alle möglichen Brückungs-Möglichkeiten ausprobiert. Es scheint aber jedes Mal alles tot zu sein. In den Pedalen sitzen Schließer. Eine Brücke besteht wie auf dem Plan zwischen 2 & 4, weil ja beide mit 1 geschlossen werden, sobald ein Pedal betätigt wird.



Mahlzeit. 🙂

Die von McCoy geschilderte Herangehensweise ist schon nicht so falsch, jedoch stimmen die von ihm genannten zu brückenden Pins (1 & 4) leider nicht ganz...😉

M. E. stimmen schon einmal die in den beiden Schaltplanauszügen aufgeführten Pinbelegungen nicht überein. Im Piano schaltungstechnisch vorgesehen ist eine 3-fach Pedaleinheit, das Pedalboard zeigt jedoch lediglich eine 2-fache.
Wieviele Pedale hat Dein Pedalboard denn in natura?

Um die korrekte Pedalfunktion im Piano zu testen, würde ich Pin 1 der Buchse (Damper, hier sollten etwa 4,5 bis 5 V gegen Masse anstehen) mit Pin 5 (Masse) kurzschließen.
Ist dann ein Sustain nach Loslassen der Klaviaturtasten zu hören, sollte das Piano selbst dahingehend in Ordnung sein.

Gruß

Michael

Das Dokument aus dem ich die Screenshots gemacht habe, ist das Handbuch zum RP1s und zum RP10. Warum beim 1s allerdings drei Pedale eingetragen sind, verstehe ich auch nicht. Schließlich hat es nur zwei Pedale.


Ich werde mich gleichzeitig mal an den Herrn Jeske wenden.
 
Das Dokument aus dem ich die Screenshots gemacht habe, ist das Handbuch zum RP1s und zum RP10. Warum beim 1s allerdings drei Pedale eingetragen sind, verstehe ich auch nicht. Schließlich hat es nur zwei Pedale.

Möglich ist auch, dass GEM nicht so viele Varianten der Elektronik hergestellt hat, so dass diese, unabhängig vom Modell, grundsätzlich immer für drei Pedale vorgesehen ist. Ist z.B. in der CE Branche nicht unüblich.

Hast Du mal die Steckerpins gegeneinander bzw. gegen Masse auf Spannung gemessen? An einigen sollten 4,5 bis 5 V DC anliegen. Wenn diese fehlen, dann ist in dieser Richtung schon mal was nicht in Ordnung.

Ich werde mich gleichzeitig mal an den Herrn Jeske wenden.

Ist ein guter Plan... 😉
 
  • Ersteller
  • #8
Ja mag sein.

Was die Spannung anbelangt, kommen da 0.9V an.
 
  • Ersteller
  • #9
Nochmals Hallo zusammen,

einige Zeit war aus beruflichen Gründen Ruhe um mein bisher eröffnetes Thema. Untätig war ich jedoch nicht - der Tipp mit http://www.elka-musik.de/ war ein voller Erfolg.
Herr Jeske ist äußerst Hilfsbereit und konnte mir kurzerhand ein Ersatzpedal zusenden. Er scheint wohl noch einiges an Ersatzteilen vorrätig zu haben.

Pedal kam an, funktioniert und ich bin glücklich!

Also nochmal vielen Dank an euch !


Schöne Grüße

Eos
 
  • #10
Danke für Deine Rückmeldung hier. Das freut mich sehr, dass Dir geholfen werden konnte!
Irgendwie hat GEM nach wie vor bei mir einen Stein im Brett, seitdem ich damals häufiger die WS2 und dann auch die S1 spielen durfte. Leider waren sie damals (für mich) unerschwinglich ....
 
  • Ersteller
  • #11
Da kann ich leider noch wenig dazu sagen. Das RP1S ist mein erster Kontakt mit dem Thema Klavier. Ich kann es auch preislich nicht einordnen, da ich's gebraucht gekauft habe. Für meine Zwecke, um als Anfänger zu üben macht es einen wirklich guten Job. Zwar wäre ein kraftvollerer Klang natürlich schöner aber da würden die Nachbarn vermutlich etwas dagegen haben... also passt das alles momentan
 
Zurück
Oben