Fender Blues Deluxe/Deville (auch RI) User-Thread

  • #201

Winzige Ergänzung dazu: Im Input 1 und nicht, wie beim Blues Deluxe im Input 2.

Klar ist, dass durch die "Fehlanpassung" des geringeren Eingangswiderstandes eine Verringerung des Eingangspegels auftritt, wenn man von Input 1 auf Input 2 wechselt. Beim Deluxe habe ich das Gefühl, dass diese Fehlanpassung weitaus weniger gravierende klangliche Änderungen zur Folge hat, als es beim DeVille der Fall ist - hier wirkt sich die Fehlanpassung klanglich deutlich aus. Im Input 1 klingt mir beim DeVille (m)eine Strat wesentlich besser.
 

  • #202
Bin gespannt, wie der Tonestack geändert wird.
Mein Deville klingt im Vergleich zu meinem neuen Blues Deluxe auch etwas bedeckter ... hat durch die alten Alnicos nicht ganz die fizzelige Schärfe,
aber immer noch eine besondere angenehme Betonung im Sound, die gerade den Fender Gitarren und meiner R8 aus dem CC zuträglich ist.

Der Sound des Blues Deluxe ist meinen Gitarren auch zuträglich, dennoch hat der 12" Eminence noch eine Schärfe in den Höhen, die glaube ich darauf zurück zu führen ist,
weil der Speaker noch nicht eingespielt ist.

Ich habe gerade heute wieder über meinen Marshall DSL 2000 gespielt (mit 2 alten Greenback und 2 neuen 65Watt Celestions) und der hat auch sehr scharfe Höhen,
wenn auch durch die Celestions und natürlich auch durch die Schaltung bedingt an sich ein anderes Voicing.

Das setzt sich live sehr gut durch, geht mir aber etwas auf die Ohren und damit auf den Wecker.
Ich milder das immer etwas ab durch einen entsprechenden Distortion aus dem Multi und durch die Nutzung von Ton- und Volumenregler an der R8.
Die Fenders klingen aber nicht ganz so gut am Marshall. Die Fender Tweed-Amps scheinen mir dafür geeigneter zu sein - (es sei den man braucht heftige Distortion).

Aber der Sound kommt doch auch mit aus den Fingern ...:great::evil: ... stell ich immer wieder fest ...isser dir zu scharf, spiel anders und benutze die Regler auch an der Gitarre.

Ich glaube so ein Cut-Regler in der Endstufe wie bei einem Vox AC30 würden den Amps gut stehen ... das das noch keiner serienmäßig eingebaut hat.:facepalm2:
 
  • #203
Mein Deville ... im Vergleich zu meinem neuen Blues Deluxe ... hat ... aber immer noch eine besondere angenehme Betonung im Sound, die gerade den Fender Gitarren ... zuträglich ist.

Die Aussage von Dir habe ich mal etwas gekürzt.

Sie passt so haargenau in das, was ich mit dem DeVille und Strat erlebe: Die im DeVille verbauten AlNiCos sind für mich "gewöhnungsbedürftig" auf der einen Seite. Aber andererseits liefern sie mir eine Einzigartigkeit eben genau mit einer Strat dran, die ich so mit dem Blues Deluxe nicht habe. Der Blues Deluxe kommt mit dem darin verbauten Jensen C12N gewohnter, schöngefärbt. Plug rein und die Strat klingt. Punkt.

Die blauen Eminence AlNiCos sind hier eigen (wohlgemerkt: klar, denn das ist alles Zimmerlautstärke!), aber eben einzigartig. Da faucht die Strat ganz anders, wenn es denn sein muss. Dem konnte ich in Richtung Schönfärben --- etwas dieses harsche "Zzing" abgewöhnen bei jetzt warmer Mittenbetonung und etwas reduziertem Bass --- etwas entgegenkommen, indem V1 jetzt die 12AY7 ist. So gewöhnungsbedürftig diese blauen Eminence-AlNiCos auch sind, aber ich bin froh und weiß das zu schätzen, dass ich diese Speaker drin habe. Denn das ist ja auch Sinn der Sache: Mit dem Blues Junior und seinem alten Cannabis Rex und dem Blues Deluxe mit seinem Jensen C12N fügt sich der DeVille gerade wegen seiner Einzigartigkeit sehr gut in diese kleine Flotte der Amps ein.

In dieser Hinsicht muss ich sogar aufpassen, den DeVille nicht so zu modden, dass er komplett in Richtung Deluxe klingen wird, denn das wäre dann eigentlich in die Richtung eines Amps, den ich ja bereits habe.

Aber der Sound kommt doch auch mit aus den Fingern ...:great::evil: ... stell ich immer wieder fest ...isser dir zu scharf, spiel anders und benutze die Regler auch an der Gitarre.

Genau dazu haben meine Strats ihre Höhenregler dran. Und dann kommt ja noch hinzu, dass hier Strat nicht gleich Strat ist. Will sagen, dass die unterschiedlichen Pickup-Bestückungen sinnigerweise hier zu einem unterschiedlichen Höhenreglerbenutzungsverhalten führen. :D

- -

Und ja - es is wohl ein fürchterliches und hinreichend abgedroschenes Klischee. Aber auch der DeVille mit seinen "gewöhnungsbedürftigen oder komischen" AlNiCos zeigt es mir jedenfalls wieder: Strat -> Kabel -> Amp und man entdeckt seine jahrelang schon 'zigmal gehörte(n) und auf CD aufgenommenen Strat(s) wieder ungewohnt neu und dadurch inspirierend. Mehr Zeug braucht man gar nicht. Ich finde das einfach sowas von klasse.
 
Zuletzt bearbeitet:

  • #204
Blues Deluxe und Jensen C12N. :rolleyes:
Der Eminence in meinem fizzelt mir noch ein bisl zu doll. Das fizzeln habe ich auch bei meinen Celestion T75 Speakern in der alten Jubileebox.
Eine andere alte Jubileebox eines Bekannten hat das nicht. Wir hatten da mal beide Amps (Jubilee 50 Watt) verglichen und es war eindeutig meine Box.
Speaker ist nicht gleich Speaker. Vielleicht ist einer auch out of Phase - muss ich mal bei Gelegenheit nachschauen.

Aber ich lass es vorerst bei dem Eminence im BD. Er klingt ansonsten sehr gut. Es ist nur schade, dass man die kratzigen Höhen nicht ganz so abdrehen kann wie gewünscht, ohne das der Amp dann zu mulmig klingt.
Andererseits setzt sich ein etwas kratziger Amp live auch besser durch.
Es klingt ja sonst alles gut zusammen mit dem BDeluxe, von der ES335 über LP bis zur Stratocaster.
Mit der OX Amp Top Box zwischen Amp und Speaker lässt sich der Amp auch schön anblasen, ohne das die Nachbarn belästigt werden.

Den Richie Blackmore-Sound mit Strat und Marshall kriegt man ja auch nicht so ohne weiteres hin. Jeder Marshall jede Strat jede Box klingt anders - und zusammen erst recht.
 
  • #205
Blues Deluxe und Jensen C12N. :rolleyes: ... Es klingt ja sonst alles gut zusammen mit dem BDeluxe, von der ES335 über LP bis zur Stratocaster...

Japp: Der Blues Deluxe ist für mich der Universalamp schlechthin genau für die unterschiedlichen, angeschlossenen Gitarren. Ob Gibson 57' Classic oder eher dumpfe und jazzigere Epiphone-Humbucker oder Fender-Widerange oder eben unterschiedliche SC's: Er meistert sie alle. Ob nun jede Feinheit der Pickups bis auf's I-Tüpfelchen herausgestellt wird, wage ich zu bezweifeln, aber das ist beim Blues Deluxe der gelungende Kompromiss: Man kann alles anschließen.

Der Fender-Eminence, wenn es denn immer noch der ist, der schon seit den 90ern drin ist, macht den Amp druckvoll. Genau, gerade im Bandgefüge setzt er sich damit durch. Mir war das aber zu bedeckt und zu undynamisch. Der C12N holt meiner Meinung noch mehr aus dem Möglichen des Amps raus, was der Eminence nicht so schafft. Der C12N macht den Blues Deluxe "lebendiger", da hängt meines Empfinden nach der Gitarrenton viel besser dran, als an dem für mich trägen Fender-Eminence. Und das Universelle des Amps bleibt trotzdem erhalten, da er eben nicht einen oldfashioned-klassischen Fenderton abgibt, sondern im Ton grundsätzlich modern gehalten ist.
 
  • #206
Ah danke Dir Stratspieler. Vielleicht werde ich mir diesen noch besorgen .... den könnte ich zur Not auch in meinem Pro Reverb einbauen, falls er mir doch nicht im BD passt.
Da sind die Speaker ja doch sehr angegriffen. Ich hatte mal ne Gretsch über einen neuen Twin gehört (85 Watt Reissue mit Jensen C12N) und da machten die Speaker ne gute Figur, betonten gut den typischen Gretschsound. Tatsächlich war der mir im Proberaum allerdings zu fitzzelig im Sound. Aber ich weiß auch, was zuhause oder im Proberaum gut klingt, muss nicht auf der Bühne gut klingen:eek: ... (Einstellungen Volumen und Tonestack).

Ja das finde ich auch, dass er alle klassischen Gitarren gut bedient. Da sind meine Marshalls zickiger, wenn auch der typische Marshallsound auch nicht ohne ist.
Die DSL 2000 sind meiner Meinung aber zu hoch gezüchtet, was das Gain betrifft.
Ich mach auch mehr Rock, Blues und Psychedelic und da passt sowas wie Peavey Classic 30, die beiden Fender Tweeds besser.

Ich denke aber auch der C12N muss erst eingespielt werden !?!??
Ist der C12Q auch noch eine Alternative?

Dann hätte ich da noch den Celestion G12-65 zur Auswahl - auch ein toller Speaker. Hat den schon mal einer im Blues Deluxe Reissue gehabt?

Ergänzung:
Ich hatte ja mal die alten CTS-Speaker vom Pro Reverb angeschlossen. Das klang tatsächlich eher dann nach gutem Silverface - nicht ganz. Jedenfalls auch mit ordentlich Höhen und aufgeräumt durchsichtig, aber nicht so fitzzelig. Ich werde das noch mal testen.
 
Zuletzt bearbeitet:
  • #207
Hi!

...Ich denke aber auch der C12N muss erst eingespielt werden !?!??
Ist der C12Q auch noch eine Alternative?...

Die Jensen-Reissues klingen alle "eigen" - der eine so, der andere so.
Muss man sich einfach drauf einlassen ;)

Ein guter/unproblematsicher "middle-of-the-road"-Speaker für Fender-Amps ist der Eminence Legend 1258.


"Angeblich" war dieses Modell die Basis für den bekannten "Brown + Gold-Label" Eminence der lange Zeit im Blues/Hotrod Deluxe verbaut war - aber ich finde der klingt deutlich anders/nicht so "sweet"...

Im Blues Deluxe hatte ich längere Zeit einen Celestion "Greenback" und später einen Jensen C12Q - ich war mit beiden zufrieden!
Der Jensen klang "fenderiger", der Greenback rockiger.

Vorteil des C12Q - der Amp wird gleich gut 2 KG leichter :great:


cheers - 68.
 
  • #209
....Ist der C12Q auch noch eine Alternative?...

Da musste ich erst mal in meinem Archiv kramen und gebe hier wieder, was ich mir mal dazu an Informationen (von vielen Jahren allerdings schon) notiert hatte:

- der C12N hat einen vollen, warmen Clean-Sound mit dickem Bass und schönen Höhen, aber es fehlt ihm im Overdrive-Bereich.
- der C12Q hingegen hat bei weitem nicht so viel Bass, hat auch schöne Höhen UND klingt auch verzerrt/angezerrt gut - noch nicht beißend. Dafür ist er halt nicht so laut/voll im Clean-Bereich, er bricht früher ein.
- daheim: C12Q (35 Watt)
- Band: C12N (50 Watt).

Beim C12Q kommt hinzu, dass durch das (Blues-Deluxe-) Amp-Gehäuse und die Leistungsreserven des Amps der Klang sowohl clean als auch gezerrt trotz der Bassarmut sehr gut passt. Die etwas mangelnde tiefe Wiedergabe des Speakers wird durch das Gehäuse wieder gut ausgeglichen.
 
  • Gefällt mir
Reaktionen: 68goldtop
  • #210
Hi!

- der C12N hat einen vollen, warmen Clean-Sound mit dickem Bass und schönen Höhen, aber es fehlt ihm im Overdrive-Bereich.
- der C12Q hingegen hat bei weitem nicht so viel Bass, hat auch schöne Höhen UND klingt auch verzerrt/angezerrt gut - noch nicht beißend. Dafür ist er halt nicht so laut/voll im Clean-Bereich, er bricht früher ein...

Ja, alles total korrekt :great:

Wenn man nicht unbedingt im tollen Clean-Sound des C12N baden will ist der C12Q eine gute - günstigere, praktischere (wg. clean UND Brunch) und leichtere - Alternative ;)

Ich finde er passt gerade gut zu etwas größeren Amps - in kleineren Amps hört man auch leichter seine Schwächen (wenig Bass-Wiedergabe + so)...


cheers - 68.
 
  • #211
Schwierige Entscheidung. Ich werde den Eminence erst noch mal drin lassen und abwarten, wie der sich entwickelt ... zumal ich ja noch Garantie habe auf den Verstärker.
Ich glaube, den C12N werde ich mir schon mal besorgen und ihn in meinem Pro Reverb testen.
Die CTS-Speaker des Pro Reverb hab ich schon mal am BDR getestet. Sie klingen schon wesentlich milder in den Höhen .... typischer Fenderklang aber wesentlich geschmeidiger im Sound und mit viel Mitten im Sound.
Klar sie sind auch schon ordentlich abgerockt worden in den letzten 40 Jahren.
Danke Euch Beiden:great:.
Sobald ich den Jensen Speaker habe werde ich berichten:)
 
  • #212
So, nun ist es passiert:

DSC07030_s.jpg


Der '59 Bassman Ltd, gefertigt seinerzeit in Corona, wurde gestern geliefert. :embarrassed::)

Er ist 15 Jahre alt und befindet sich optisch in fast neuwertigem Zustand. Viel mit einer Les Paul gespielt (man hört es an seinen bestens eingespielten Jensens, die im Gegensatz zu neuen P10ern ohne diese scharfen Höhen kommen und daran, dass er aufgrund seiner Röhren und Elkos etwas "altersmüde" geworden ist). Kein Problem, denn ansonsten stimmt an dieser Plattform einfach alles. Review wird separat folgen.

Back To The Roots.

Wie geht es mit dem Blues DeVille weiter? Ganz einfach - nämlich genau so, als wäre mir der Bassman nicht über den Weg gelaufen. :)
 
  • Gefällt mir
Reaktionen: peerteer, Schlumpf71, 68goldtop und eine weitere Person
  • #213
Bei meinem Fender Blues Reverb lässt sich die Lautstärke nicht mehr regeln, weder über Master noch Volume, aber nur dann wenn ich den Pre Amp in/out Anschluss für mein Pedalboard benutzen will und an den Amp anschließe. Es wird zwar ein Signal von der Gitarre durchgeschleift aber es lässt sich nicht in der Lautstärke regeln. Gehe ich mit den Effekten direkt in den Input Eingang geht alles ganz normal. Es ist erst aufgetreten nach dem ich das Pedalboard für einen Transport mal kurz vom Amp abgeklemmt habe.

Hat jemand eine Ahnung was das sein könnte?
 
  • #214
Hi!

Bei meinem Fender Blues Reverb lässt sich die Lautstärke nicht mehr regeln, weder über Master noch Volume, aber nur dann wenn ich den Pre Amp in/out Anschluss für mein Pedalboard benutzen will und an den Amp anschließe...

Hat jemand eine Ahnung was das sein könnte?

Sorry, ich kann dir nicht wirklich helfen - aber der Fehler scheint wohl in der Umgebung des FX-Loops zu liegen.
Wenn alles "normal" läuft, wenn du "vorne" reingehst, ist das ja schonmal ein gutes Zeichen ;)

Dass man für einen Transport das Pedalboard "abklemmt"/abstöpselt ist ja völlig normal - aber evtl. hast du dabei versehentlich eine der Buchsen beschädigt...

Da musst du wohl mal einen Fachmann reinschauen lassen - oder einfach die Effekte VOR dem Amp verwenden ;)


cheers - 68.


P.S.:

Nur zum Verständnis - deine Gitarre steckt in einem der beiden "vorderen" Inputs, und nur deine Effekt-Schleife geht in den Loop, richtig?

Weil, wenn du mit deiner Gitarre über die Effekte in den Loop gehst, ist es ganz normal, dass du die Lautstärke nicht regeln kannst - der Effektweg ist "parallel" geschaltet, und muss durch die Vorstufe "verwaltet" werden!
 
  • #215
...Weil, wenn du mit deiner Gitarre über die Effekte in den Loop gehst, ist es ganz normal, dass du die Lautstärke nicht regeln kannst - der Effektweg ist "parallel" geschaltet, und muss durch die Vorstufe "verwaltet" werden!

So habe ich das Geschriebene des Fragestellers interpretiert und daher nicht geantwortet. :gruebel:
 
  • #216
Sooo nun habe ich meinen neuen Blues Deluxe Reissue zwei Monate und die eine Endstufenröhre zickt. Kann an der Röhre liegen oder auch an was anderem - ab zum Tech. nach Hamburg.

Bei der Gelegenheit könnte ich ja auch neue End- und Vorstufenröhren einsetzen lassen, wobei die GT in der Vorstufe eigentlich ganz gut funktionieren.
Ich hab da was weiter vorne hier von den 5881 gelesen. Macht das Sinn, statt der 6L6 auf diese 5881 als Enstufenröhren zu wechseln?
Danke schon mal für eine evtl. Empfehlung in der Richtung.

Einen Speakerwechsel mache ich erst mal doch nicht, weil mir der Eminence ansonsten doch gut passt denn:

Ich habe mir zwei Headrush FRFR108 Aktivboxen beschafft (eigentlich als Monitoring-Stereosystem für die Livebühne) und mit einer OX Amp Top Box lassen sich die beiden zusätzlichen Speaker in einem W/D/W Betrieb wunderbar betreiben.
Damit ist ja alles möglich, von U2- (AC30-Sound) über Fender- bis Marshallsound und das alles mit dem Blues Deluxe. Kann ich nur empfehlen.:great::great::great:.
Die Dynamic bricht auch wenn die Headrushs alleine betrieben werden nicht ein, sie sind ja eigentlich für Kemper und Co gedacht und haben ordenlich Power.

Da ich ja nun diesen Worstcase mit der Röhre hatte, musste Ersatz her - der Blues Deville.
Im direkten Vergleich der OX-Profile am Blues Deville zeigt dieser eine gewisse Behäbigkeit, welche man aber an den EQ-Settings des OX in den Griff bekommt.

Ganz klar dennoch erkennbar, der Blues Deluxe Reissue ist eine Spur agressiver im Sound, obwohl auch bei diesem in den OX-Profilen etwas an den Bässen und unteren Mitten abgesenkt werden muss.
Das ist aber auch den Headrushboxen geschuldet. Diese sind ja geschlossen.

Zusammen betrieben, ob nun Bluse Deville oder Blues Deluxe R., geht der typische Boxensound nicht verloren, obwohl ich den Hauptsound nun aus den Headrush Boxen zaubere.

Der Blues Deluxe ist schon ein toller Amp - das Röhrengezicke sehe ich mal als Kinderkrankheit an.

Auch zusammenbetrieben mit Multieffekt (4-Kabel-Methode), 2 * Headrush (Stereo), OX Amp Top Box klingt alles rausch- und brummfrei.

Bleibt gesund:D:great:
 
Zuletzt bearbeitet:
  • #217
Zum Blues Deluxe habe ich mal eine Frage: Kann es sein, dass der inzwischen oder generell mit einer Tweedfarbe ausgeliefert wird, die dem Lacquered Tweed entspricht? Ursprünglich kenne ich bei diesem Amp nur dieses eher grüngelbe oder gelbgrüne Tweed. Aber hier zum Beispiel:



sieht man den Amp in der optisch dunkleren Farbe. Echt oder "Produktfoto"? :gruebel:
 
  • #218
Nee ist echt, meiner ist auch dunkler mehr rötlicher als der Blues Deville.
Die Farbe ist gut getroffen in der Abbildung.
 
  • #219
OK, danke! :)
 
  • #220
Modifikation am Tonestack des Blues DeVille

Inzwischen habe ich meinem Blues DeVille ein fablich angepasstes Tweedkleid verpasst. Nicht ganz so dunkel, wie bei meinem Blues Deluxe, sondern in Richtung des "Lacquered Tweed" meines Blues Juniors. Schaut selbst, ich habe dem DeVille den kleinen Blues Junior vornan gestellt:

DSC07474.jpg


An diversen Stellen schrieb ich es ja schon zum Blues DeVille: Etwas "verwöhnt" durch den Blues Junior und noch mehr durch den Blues Deluxe gefiel mir der Tonestack des Blues DeVille nicht.

Um genauer zu sein: ich fand die Wirkung des Treblereglers ziemlich scheußlich.

Dazu muß ich schreiben, dass ich den DeVille mit zugedrehtem Baßregler und mehr oder weniger aufgedrehtem Mittenregler spiele: Bedingt durch das MDF-Gehäuse neigt der Amp schnell zum Wummerig werden, er hat einen ziemlich voluminösen Baß.

Inweiweit das vom Hersteller so gewollt ist, sei einmal dahingestellt - mir gefiel es jedenfalls nicht, daher diese Reglerstellung. Außerdem kam hinzu, dass der Amp - auch das schrieb ich schon öfters - ziemlich behäbig ist. Beide seiner Brüder Blues Junor und auch der Blues Deluxe sind hier deutlich spritziger mit mehr Dynamik. Kann man mit leben, muss man aber nicht, wenn es besser geht.

Ist nun der Trebleregler zu, so passierte bei der beschriebenen Stellung der beiden übrigen Regler folgendes: Die Höhen sind weg (ok, nicht anders zu erwarten) und der mitten- und baßfrequente Anteil des Gitarrensignales ist da. Dreht man jetzt den Trebleregler auf, so nehmen die Höhen zu (ok), aber der Mitten- und Baßanteil wird völlig weggeblendet, so dass zum Schluß nur noch ein aus meiner Sicht, überspitzt formuliert, sehr glasiges "Telefonsignal" übrig ist! Dieses seltsame Verhalten zeigen weder Blues Junior, noch Blues Deluxe, noch andere Fender-Tonestacks, die ich kannte und kenne.

Defekt im System oder vom Hersteller so gewollt?

Die Bauelemente des Tonestacks habe ich überprüft und für ok befunden. Daran kann es also nicht liegen.

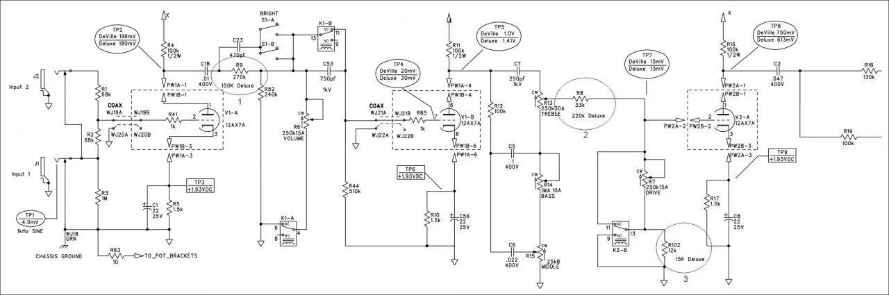
Am einfachsten ist es daher, wenn wir uns dazu einmal die Beschaltung der Vorstufen der beiden Brüder Blues Deluxe (Achtung: ich spreche grundsätzlich nur vom RI!) und Blues DeVille anschauen, denn der Blues Deluxe funktioniert hier nicht nur problemlos, sondern beide Vorstufen sind ja auch noch mehr oder weniger identisch beschaltet:

Schematic.jpg


Sind sie das wirklich? Nein! Ich habe die wesentlichen Unterschiede farbig markiert.

1: R9 - der Deluxe hat 150 KOhm, der DeVille hat 270 KOhm

2: R8 - der Deluxe hat 220 KOhm, der DeVille hat 33 KOhm

3: R102 - der Deluxe hat 15 KOhm, der DeVille hat 12 KOhm.

What happens?

Die an den Eingang gelegte NF-Spannung von 4 mV wird in V1a verstärkt. Beim DeVille ist die Verstärkung der identisch beschalteten Stufe aufgrund ihrer höheren Betriebsspannung an X größer (Deluxe: +345 Volt, DeVille: +388 Volt). Somit liegt an der Anode von V1a beim DeVille 16 mV mehr NF-Spannung an (TP2). R9 und R52 bilden einen Spannungsteiler, dem dann der Volumeregler folgt. R9 ist beim DeVille aber 1,8x größer als beim Deluxe. Warum? Weiß kein Mensch. Dadurch wird jedenfalls die gerade mühsam in V1a verstärkte NF-Spannung runtergedrückt, so dass an TP4 nun 10 mV weniger zur Verfügung stehen als beim Deluxe.*

Meinetwegen, kann man mit leben. V1b verstärkt wieder, ich hätte jetzt aufgrund der wiederum höheren Betriebsspannung an der Stufe bei TP5 beim DeVille etwas mehr NF-Spannung erwartet als beim Deluxe, aber sei's einfach mal drum.

Aber nun kommt der Hammer: R8 ist beim DeVille rund 6,7x kleiner wie beim Deluxe! Das Ergebnis ist geradezu verheerend und dazu schauen wir uns mal die Tonestack-Simulation an:

Deluxe_DeVille.png


- alle Regler auf Mittelstellung
- gelbe Kurve: Blues Deluxe, Load = 220 kOhm
- orange Kurve: Blues DeVille, Load = 33 kOhm (zeigt das Bild)

Mit 33 kOhm sieht man im Bereich von 500 Hz – 1000 Hz eine etwa um 8,5 dB stärkere Absenkung der NF-Spannung gegenüber zum 220-kOhm-Load des Blues Deluxe und selbst bei 3 kHz sind es immer noch etwa 7,5 dB!

Das heißt, das Gitarrensignal wird gnadenlos runtergedrückt. Warum? Bilden R8, R7 und R102 nicht auch einen Spannungsteiler? Ja, aber nur im Drive-Kanal. Im Clean-Kanal ist R7 kurzgeschlossen. Es wirken hier als Spannungsteiler nur R8 und R102 (dessen Werteänderung kann man getrost vernachlässigen). Mit dem um etwa 6,7x kleineren Wert müsste eigentlich eine größere Spannung an TP7 liegen. Jaaaa, tut es aber nicht, denn der kleine Widerstand bedämpft so dermaßen den Tonestack, dass nicht nur die NF-Spannung wegsackt (was V2a mit ihrer höheren Betriebsspannung dann wieder mühsam verstärken muss) - nein, es wird auch noch der Frequenzgang der Regler völlig verbogen, wie die folgenden Bilder zeigen.

Zunächst ziehe ich als Vergleich wieder den Blues Deluxe heran. Und zwar ist der Bassregler stets zugedreht und der Mittenregler voll auf, entsprechend der oben beschriebenen Reglerstellung:

Deluxe.png


- rote Kurve: Höhen zu
- grüne Kurve: Höhen auf (zeigt das Bild).

=> Dreht man die Höhen auf, so wird der Bass- und Mittenbereich bis 900 Hz um maximal 6 dB abgesenkt und dann ab 900 Hz um ca. 11 dB angehoben. Alles gut, kennt man irgendwie.

Jetzt der Blues DeVille. Auch hier ist der Bassregler stets zugedreht und der Mittenregler voll auf:

DeVille.png


- rote Kurve: Höhen zu
- grüne Kurve: Höhen auf (zeigt das Bild).

=> Dreht man den Höhenregler auf, so wird der gesamte Bass- und Mittenbereich sogar bis 3000 Hz um sage und schreibe ca. 14,5 dB (!) maximal abgesenkt und dann ab 3 kHz um ca. 10 dB angehoben.

Genau das ist das oben beschriebene, scheußliche Ergebnis: Mit dem kleineren Load wird der vormals bei beiden Amps ähnlich „lineare“ Frequenzbereich bei Aufdrehen des Höhenreglers beim DeVille im Vergleich zum Deluxe extrem verbogen. Beim DeVille wird ein viel größerer Frequenzbereich weggefiltert, so dass nur noch diese "Telefon-Höhen" übrig bleiben.

Ich frage mich, was man sich bei Fender bloß dabei gedacht hat.

Das gehört geändert. Wie? Ganz einfach: R8 mit seinen 33 KOhm fliegt raus und wird ersetzt mit einem Widerstand von 220 KOhm.

R8 sitzt im Amp auf der Platine hier:

DSC07487.JPG


Ich habe einfach seine beiden Beinchen abgeknipst. Nicht dicht über der Platine, sondern so, dass zwei Stummel übrig bleiben. An die habe ich den neuen Widerstand gelötet:

DSC07496.JPG


Schön nicht, aber selten. :D

What happens now:

Der Amp klingt jetzt deutlich besser und zwar genau in Richtung Blues Deluxe. Er klart regelrecht auf. Der Bass kommt schlanker, strammer und jetzt macht der Trebleregler das, was er machen soll: Höhen ein- und ausregeln und den Rest des Frequenzbereiches bleibt mehr oder weniger unangetastet! Das passt witzigerweise auch klasse zu der Eigenart der „harschen“, höhenlastigen Wiedergabe dieser Fender-AlNiCo-Speaker. Man kann nun nämlich das Ganze klanglich in den jetzt nicht mehr so überbetonten Höhen viel feinfühliger dosieren.

Und nicht nur das: Es scheint tatsächlich so, als ob der Amp insgesamt nicht mehr so behäbig, sondern dynamischer geworden ist – erklärbar, denn diese starke Pegelabsenkung, die wie eine regelrechte Bremse wirkt, ist jetzt weg.

Kleine Ursache, große Wirkung!


*Das ist gar nicht mal so blöd, denn der Volumeregler ist dadurch beim DeVille nämlich "handhabungssicherer" als der sinngemäß nur mit eine Pinzette zu bedienende Volumeregler des Deluxe. Es sei denn, man ändert am Deluxe den Verstärkungsfaktor - beschrieb ich hier in #139. Die Prozedur ist beim DeVille nicht nötig, denn der Volumeregler wirkt dank der Dimensionierung von R9 bereits bedächtiger.
 
Zuletzt bearbeitet von einem Moderator:
  • Gefällt mir
Reaktionen: frankpaush, peerteer, Schlumpf71 und eine weitere Person
Zurück
Oben