Irgendwie ist mir Text abhanden gekommen; ich finde ihn auch nicht mehr. Egal - jedenfalls spielt der Amp seit längerem nun eigentlich mehr oder weniger wieder einwandfrei.
Das Rauschen / der "Wasserfall" und diese Aussetzer waren einfach nur störend - es lag am Volumeregler. Wir wissen: Es ist diese Hauch- oder Pinzettengeschichte. Einen Hauch zu weit aufgedreht und der Amp beginnt zu brüllen. Berühren der Figüren bitte möglichst nur mit Pinzette.
Diese "Hypersensibilität" ist für einen Volumeregler irgendwie dämlich.
Warum ist das überhaupt so?
Werfen wir dazu mal einen Blick in die Schaltungen der Vorstufe. Und zwar möchte ich die Schaltung der Erstauflage vergleichen mit der des Reissues.
Hier die Vorstufe der Erstauflage:
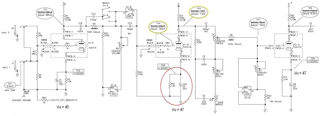
Ich habe im Bild mal gelb die Eingangs- und Ausgangsspannung von V1B markiert, sowie rot die Beschaltung der Kathode. Dazu habe ich die Verstärkungsfaktoren unter die ersten drei Röhrenstufen geschrieben, um die es geht.
Hier die Vorstufe des RI:
The same procedure.
Was kann man erkennen, wenn man vergleicht?
Während beim Reissue R10 mit einem Elko C56 überbrückt ist, gibt es bei der Erstauflage parallel zu R10 keinen Elko. Dadurch wirkt R10 als Stromgegenkopplung, so daß die Verstärkung der Stufe sinkt. V1B im RI verstärkt vergleichsweise zur Erstauflage um mehr als das Doppelte, nämlich rund 2,5x mehr.
Der Punkt ist also, dass bei der Erstauflage nach dem Volumeregler eine Spannungsverstärkung von 1083 erfolgt (19 x 57), beim RI erfolgt jedoch eine von rund 2200 (47 x 47)! Mit dem zur Verfügung stehenden Regelbereich von R6 ist das kaum noch vernünftig einzustellen, da die NF-Spannung im Pegel extrem stark angehoben wird.
Zwar wirkt beim RI aufgrund der ähnlichen Stufenverstärkung das Pegeldiagramm der einzelnen Stufen scheinbar günstiger dimensioniert, aber letztendlich ist es nun mal so, dass auf den Volume-Regler zwei Verstärkerstufen folgen. Warum 7ender nun im RI an V1B den Pegel so brachial anhebt, darüber kann ich nur mutmaßen. Möglicherweise wurde bei der Erstauflage die zu geringe Verzerrung des Drive-Kanales bemängelt, was man nun beim RI versucht hat, auszugleichen, indem man V1B mit höherer Verstärkung dimensioniert hat, was dann aber wiederum zu Lasten der Regelcharakteristik von R6 ging. Ein jetzt ungünstiges Pegeldiagramm, denn die erste Verstärkerstufe liefert ja schon bereits eine hohe (und typische) Spannungsverstärkung! Klinken wir uns also in die Input-Buchse ein, so ist es eigentlich egal, ob in Input 1 oder Input 2 - da wird beim RI nach dem Volumeregler einfach zu hoch verstärkt.
Wie schafft man etwas Abhilfe? Ganz einfach. Nämlich, indem man ein Beinchen von C56 abknipst. Dadurch sinkt die Stufenverstärkung von V1B.
Um das im praktischen Experiment zu überprüfen, habe ich am Clean-Kanal folgendes gemacht:
1. an Input 1 eine NF-Spannung von 4 mV, 1 kHz Sinus gelegt
2. Tonestack voll aufgedreht
3. Volume 1/2 auf
4. Bright-Taste gedrückt.
Letztendlich sind die Stellungen der Tasten und Regler egal, sie müssen nur unverändert bleiben.
5. an TP5 des RI die Ausgangsspannung gemessen (und mit dem Scope die Amplitudenform kontrolliert):
- mit C56: 1,82 VAC
- ohne C56: 0,79 VAC.
Das macht für V1 insgesamt bis TP5 mit C56 einen Verstärkungsfaktor von rund 455 und ohne C56 einen Verstärkungsfaktor von rund 198; also letztendlich etwa rund 2,3x weniger an V1B.
Im Ergebnis kann man nun den Volumeregler einfach etwas weiter aufdrehen!
Und so agiert der Regler nun auch, wie ich es bei der Erstauflage im Gedächtnis habe. Um den jetzt etwas fehlenden Reverb nachzuziehen, muss man den Reverbregler einen Ticken weiter aufdrehen, aber das stört nicht.
Drive? Nee, der ist nun nicht mehr wirklich da. Denn jetzt fehlt einfach der Pegel zum Anzerren. Aber seien wir mal ehrlich: Hatte der BD überhaupt einen sinnvoll verwendbaren Drive?
