HH Coilsplit ohne Push-Pull-Poti?

  • Ersteller Ersteller Werwolf
  • Erstellt am Erstellt am
Werwolf

Werwolf

Registrierter Benutzer
Zuletzt hier
09.11.25
Registriert
07.04.04
Beiträge
1.152
Kekse
3.129
Ort
Bruchsal
Hallo allerseits,

mir schwebt für ein Gitarrenprojekt folgende Schaltung vor:
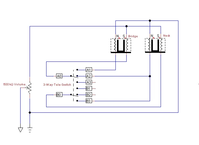
2 Humbucker (4-adrig), ein Volume-Poti, ein Schalter (welcher Schalter ist hier die Frage).

Ich möchte gerne in Schalterstellung 1 den Steghumbucker haben, in Schalterstellung 3 den Halshumbucker und in Schalterstellung 2 jeweils eine Spule der beiden Tonabnehmer.
Wegen des Ausschnitts im Korpus sollte es ein Klingenschalter und kein Toggle werden.

Kann ich dies mit einem normalen 3-Weg-Klingenschalter realisieren, oder brauche ich etwas spezielles wie z.B. den Eyb Megaswitch (den gibt es soweit ich weiß nur in 5-Wege)?

Auf ein Coilsplit per Push-Pull-Poti möchte ich gerne verzichten

Vielen Dank und beste Grüße
Chris
 
Eigenschaft
 

Das kannst Du mit einem 3-Weg-Klingenschalter (Tele-Switch) realisieren.
 
  • Ersteller
  • #3
Weißt du wo ich Verdrahtungspläne dafür finde? Habe schon ziemlich viel gesucht, war aber leider bisher nicht erfolgreich.
Was Elektronik angeht bin ich leider nicht so fit. Ich mag Holz lieber 😉
 

1 Volume, 1 Tone und 3-Way-Switch?
Die äußeren oder die inneren Spulen in der Middle Position zusammen?
In Serie (meine Empfehlung) oder parallel?
 
  • Ersteller
  • #5
Nur ein Volume und 3-wege Schalter (kein Tone). Ich würde die inneren Spulen der HB nehmen. Klingt etwas weicher und es geht nur um Clean Sounds, da bietet sich Seriell an, denke ich.
 
ich hatte mal eine Ibanez JPM (das Petrucci Modell), das genauso verdrahtet war, wie Du es willst (die beiden inneren Coils der Humbucker in Mittelstellung), hier das Diagramm (leider nur für einen Kippschalter). Tone Poti einfach wegdenken. Vielleicht hilft das ja...
W96035.gif
 
So hättest Du aber wirklich immer nur zwei Spulen in der Schaltung und auf allen drei Positionen seriell. Bei der Ibanez JPM Schaltung ist die Mittelposition parallel.
Humbucker.png
 
  • Gefällt mir
Reaktionen: 2 Benutzer
Danke Ben, das ist korrekt. Die Mittelposition war parallel und klang sehr hohl/durchsichtig. War ein schöner Kontrast zu den Humbucker-Sounds. Sollte aber erwähnt sein und ist vielleicht nicht jedermanns (oder OPs) Geschmack.
 
Ich mag eigentlich den Sound von zwei parallel geschalteten Coils. Was mich stört: Es ist leiser.
 
  • Ersteller
  • #10
Vielen Dank, ihr habt mir schonmal sehr weitergeholfen!
Ich bin mir bei der seriell/parallel noch ein wenig unsicher. Wie wird es den klassisch bei SCs gemacht (Fender). Was sind die Unterschiede?
 
  • #12
Vielen Dank, ihr habt mir schonmal sehr weitergeholfen!
Ich bin mir bei der seriell/parallel noch ein wenig unsicher. Wie wird es den klassisch bei SCs gemacht (Fender). Was sind die Unterschiede?
Sehr gerne! Zu Deiner Frage: Der klassische Fender Quack-Sound in den Positionen 2 und 4 (also zwei Coils zusammen) ist parallel.
 
  • #13
@exoslime: Das 6-Way Freeway Switch wäre aber für diese Schaltung etwas überdimensioniert. Das DOUBLE Toggle Switch hatte ich noch gar nicht auf dem Schirm, das werde ich wohl in meinen Jazzmaster mit Sidewinder PU's einbauen. In der Ibanez JPM scheint ein DiMarzio EP 1111 zu stecken, damit würde man die Schaltung auch realisieren können.

Wie wird es den klassisch bei SCs gemacht (Fender).
Der klassische Fender Quack-Sound in den Positionen 2 und 4
bei 'ner Strat oder Tele/Jazzmaster in der Mittelstellung (Mustang & Jaguar lassen wir mal außen vor).

Das klingt aber - gerade clean - schon anders. Ein ordentlicher Einspuler hat Magnetkerne, fast alle Humbucker haben Stahlkerne die unterhalb der Spulen magnetisiert werden. Dadurch klingt auch die einzelne Spule weicher und nicht so Höhenreich. Parallel geschaltet fällt das deutlicher auf als in Serie.
 
  • Gefällt mir
Reaktionen: 1 Benutzer
Zurück
Oben