Wiesolator
Registrierter Benutzer
- Zuletzt hier
- 31.01.16
- Registriert
- 01.11.11
- Beiträge
- 105
- Kekse
- 669
- Ort
- Stuttgart
Die Les Paul mit einer Aktiv-Elektronik
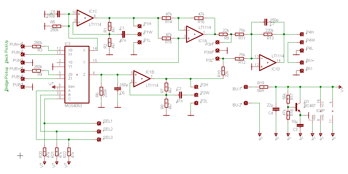
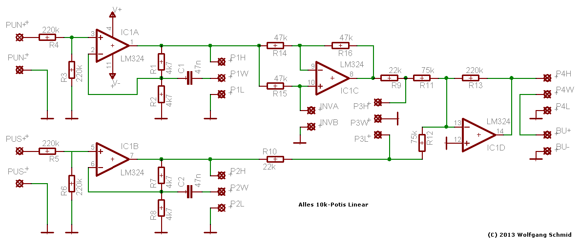
In diesem Projekt habe ich mir Gedanken gemacht wie man eine aktive Elektronik mit zwei Humbucker-Tonabnehmern in einer Les Paul realisieren kann. Grundlegend wollte ich die bestehenden vier Potentiometer in ihrer Anordnung nicht verändern, daher habe ich sie möglichst ideal neu verwendet für meine Abänderung. Das Design einer Les Paul ändert sich daher wie erwünscht in der Optik von außen erst einmal nicht. Hierbei sollte die Versorgung mittels einer üblichen 9V-Blockbatterie erfolgen, die in den Body von hinten in einem Batteriefach eingebaut wird. Mein derzeitiger Entwurf der Schaltung ist in der folgenden Grafik ersichtlich.
Das Konzept
Die beiden Tone-Regler besitzen nun eine Absenkung von 0 bis -6dB, wie auch eine neu hinzugekommene Anhebung um +6dB. Damit lassen sich die Tonabnehmer im Höhenbereich einzeln anreichern, was in Verbindung mit Humbucker-Tonabnehmern die eh einen geringeren Höhenanteil besitzen geradezu ideal ist. Ein Mix-Regler bestimmt die Mischung beider Tonabnehmer, und das stufenlos und linear entgegen der üblichen Dreiwege-Schalter. So kann jeder Mix ohne Stufen exakt eingestellt werden. Eine Invertierung des Hals-Pickups ist auch vorhanden, was eine elektronische Umpolung des Tonabnehmers um 180° als Phasenlage ermöglicht. Gerade Besitzer einer Stratocaster sollten das vom mittleren Pickup im resultierenden hohlen Klang bereits gut kennen. Zum Schluss ist noch ein globales Volume-Poti vorhanden, was die beiden einzelnen Potis mit ihren Problemen bei beiden Pickups verhindert. Wenn ein Volume-Potentiometer in der originalen passiven Schaltung heruntergedreht wird, ist der Sound dort üblicherweise auf beiden Pickups weg. Die Last-Impendanz an den Tonabnehmern wird nur noch durch die Eingangs-Schaltung bestimmt, wodurch sich jede beliebige Last zum verwendeten Tonabnehmer und Geschmack variieren lässt.
Der 3-Wege-Schalter wird für das Power-Management (On/Off) wie auch der Invertierung des Hals-Pickups verwendet. Damit ist in der Stellung nach unten Aus, in der Mitte inverser Hals-Pickup, nach oben übliche Pickup einstellbar. Das Ganze mit dem originalen 3-Wege-Schalter, der in der Mittelstellung auf beiden Wegen Kontakt gibt.
Grundlegend wurde die Schaltung intern sehr niederohmig ausgelegt, um Puritisten die auf teure Hochvolt-Kondensatoren schwören (die allerdings nur nötig sind aufgrund der enorm hohen Innenwiderstände) angemessen entgegenzukommen. Das Prinzip hat nebenbei auch einen Vorteil gegen die übliche hochohmige Variante - dem Störabstand zu externen Störgößen. Eine komplizierte Schirmung des gesamten Gitarre ist somit nicht mehr nötig, und die verwendeten Humbucker mit Kabeln bieten genug Abschirmung gegen externes Noise. Das einzigste was noch sauber geschirmt werden muß, ist eben noch die aktive Elektronik, was sich sehr einfach gestaltet.
Die neuen Bedienelemente
Eine Liste der Bedienelemente in meinem neuen Konzept:
Wie hier in der Abbildung ersichtlich hat der Toggle-Switch eine völlig neue Funktionalität erhalten. Rechts die Ausschalt-Stellung, dann mittig die inverted Neck-Pickup (der invertierte Pickup), und links eben die Normal-Neck-Stellung (wie üblich bei einer Les Paul). Grundlegend ist somit rechts Aus, Links an für einfachstes Handling der Gitarre, in der Mitte eben der invertierte Pickup.
Noch viel zu tun und viele Ideen
Ideen habe ich noch einige, aber eine der wichtigsten zuerst. Die Humbucker bestehen bekanntlich aus zwei gegensätzlich in Reihe geschalteter Spulen. Dort will ich ein geschirmtes zweiadriges Kabel entgegen des einadrigen einbauen, um nur noch eine der beiden Spulen im Pickup als Single-Coil abnehmen zu können, wie auch wahlweise den üblichen Humbucker. Dafür müßten Umschaltungen beider Tonabnehmer möglich sein von Single auf Humbucker (vier neue Pickup-Konstellationen möglich). Der Pegelverlust bei Single-Coil beträgt genau 50%, was eine Änderung der Verstärkung um den Faktor 2 erfordert, um den gleichen Pegel zu erhalten. Mein Problem ist derzeit noch wo ich den Schalter dafür hinsetze ohne die Gitarre zu verpfuschen, und ob es Sinn macht den Toggle-Switch dafür zu entfernen gegen einen Stufenschalter mit mehr Positionen (das wäre eigentlich die edle Lösung). Das würde analoge CMOS-Schalter erfordern, die per Diodenmatrix die gewünschten Konstellationen bereitstellen können. Darüber hinaus knoble ich noch bis zum endgültigen Stand der Schaltung.
Erst einmal teste ich noch an der zusätzlichen Implementierung einer USB-Schnittstelle direkt an einen PC. Das sollte in Verbindung mit einem Laptop bzw. Rechner gute Möglichkeiten geben, ohne Probleme mit Gitarrenkabeln bei Bedarf direkt und digital zu recorden. Dafür habe ich zwei USB-Soundkarten bestellt, die ich zerlegen und einbauen werde. Nebenbei wird da auch eine Kopfhörer-Schnittstelle abfallen, die man sicher gut an der Gitarre anbringen kann. Darüber werde ich aber in einem separaten Artikel schreiben, da es doch ein eigenes Projekt darstellt, das man jeder E-Gitarre nachrüsten kann.
In diesem Projekt habe ich mir Gedanken gemacht wie man eine aktive Elektronik mit zwei Humbucker-Tonabnehmern in einer Les Paul realisieren kann. Grundlegend wollte ich die bestehenden vier Potentiometer in ihrer Anordnung nicht verändern, daher habe ich sie möglichst ideal neu verwendet für meine Abänderung. Das Design einer Les Paul ändert sich daher wie erwünscht in der Optik von außen erst einmal nicht. Hierbei sollte die Versorgung mittels einer üblichen 9V-Blockbatterie erfolgen, die in den Body von hinten in einem Batteriefach eingebaut wird. Mein derzeitiger Entwurf der Schaltung ist in der folgenden Grafik ersichtlich.
Das Konzept
Die beiden Tone-Regler besitzen nun eine Absenkung von 0 bis -6dB, wie auch eine neu hinzugekommene Anhebung um +6dB. Damit lassen sich die Tonabnehmer im Höhenbereich einzeln anreichern, was in Verbindung mit Humbucker-Tonabnehmern die eh einen geringeren Höhenanteil besitzen geradezu ideal ist. Ein Mix-Regler bestimmt die Mischung beider Tonabnehmer, und das stufenlos und linear entgegen der üblichen Dreiwege-Schalter. So kann jeder Mix ohne Stufen exakt eingestellt werden. Eine Invertierung des Hals-Pickups ist auch vorhanden, was eine elektronische Umpolung des Tonabnehmers um 180° als Phasenlage ermöglicht. Gerade Besitzer einer Stratocaster sollten das vom mittleren Pickup im resultierenden hohlen Klang bereits gut kennen. Zum Schluss ist noch ein globales Volume-Poti vorhanden, was die beiden einzelnen Potis mit ihren Problemen bei beiden Pickups verhindert. Wenn ein Volume-Potentiometer in der originalen passiven Schaltung heruntergedreht wird, ist der Sound dort üblicherweise auf beiden Pickups weg. Die Last-Impendanz an den Tonabnehmern wird nur noch durch die Eingangs-Schaltung bestimmt, wodurch sich jede beliebige Last zum verwendeten Tonabnehmer und Geschmack variieren lässt.
Der 3-Wege-Schalter wird für das Power-Management (On/Off) wie auch der Invertierung des Hals-Pickups verwendet. Damit ist in der Stellung nach unten Aus, in der Mitte inverser Hals-Pickup, nach oben übliche Pickup einstellbar. Das Ganze mit dem originalen 3-Wege-Schalter, der in der Mittelstellung auf beiden Wegen Kontakt gibt.
Grundlegend wurde die Schaltung intern sehr niederohmig ausgelegt, um Puritisten die auf teure Hochvolt-Kondensatoren schwören (die allerdings nur nötig sind aufgrund der enorm hohen Innenwiderstände) angemessen entgegenzukommen. Das Prinzip hat nebenbei auch einen Vorteil gegen die übliche hochohmige Variante - dem Störabstand zu externen Störgößen. Eine komplizierte Schirmung des gesamten Gitarre ist somit nicht mehr nötig, und die verwendeten Humbucker mit Kabeln bieten genug Abschirmung gegen externes Noise. Das einzigste was noch sauber geschirmt werden muß, ist eben noch die aktive Elektronik, was sich sehr einfach gestaltet.
Die neuen Bedienelemente
Eine Liste der Bedienelemente in meinem neuen Konzept:
- Poti 1: Tone Neck von -6db...0dB...+6dB (fo ca. 1,4kHz)
- Poti 2: Tone Bridge von -6db...0dB...+6dB (fo ca. 1,4kHz)
- Poti 3: Mix der Tonabnehmer (Neck...Neck+Bridge...Bridge)
- Poti 4: Master-Volume (0...Max..Overdrive)
- Switch: Power-Off, inv. Neck (On), Normal (On)
Wie hier in der Abbildung ersichtlich hat der Toggle-Switch eine völlig neue Funktionalität erhalten. Rechts die Ausschalt-Stellung, dann mittig die inverted Neck-Pickup (der invertierte Pickup), und links eben die Normal-Neck-Stellung (wie üblich bei einer Les Paul). Grundlegend ist somit rechts Aus, Links an für einfachstes Handling der Gitarre, in der Mitte eben der invertierte Pickup.
Noch viel zu tun und viele Ideen
Ideen habe ich noch einige, aber eine der wichtigsten zuerst. Die Humbucker bestehen bekanntlich aus zwei gegensätzlich in Reihe geschalteter Spulen. Dort will ich ein geschirmtes zweiadriges Kabel entgegen des einadrigen einbauen, um nur noch eine der beiden Spulen im Pickup als Single-Coil abnehmen zu können, wie auch wahlweise den üblichen Humbucker. Dafür müßten Umschaltungen beider Tonabnehmer möglich sein von Single auf Humbucker (vier neue Pickup-Konstellationen möglich). Der Pegelverlust bei Single-Coil beträgt genau 50%, was eine Änderung der Verstärkung um den Faktor 2 erfordert, um den gleichen Pegel zu erhalten. Mein Problem ist derzeit noch wo ich den Schalter dafür hinsetze ohne die Gitarre zu verpfuschen, und ob es Sinn macht den Toggle-Switch dafür zu entfernen gegen einen Stufenschalter mit mehr Positionen (das wäre eigentlich die edle Lösung). Das würde analoge CMOS-Schalter erfordern, die per Diodenmatrix die gewünschten Konstellationen bereitstellen können. Darüber hinaus knoble ich noch bis zum endgültigen Stand der Schaltung.
Erst einmal teste ich noch an der zusätzlichen Implementierung einer USB-Schnittstelle direkt an einen PC. Das sollte in Verbindung mit einem Laptop bzw. Rechner gute Möglichkeiten geben, ohne Probleme mit Gitarrenkabeln bei Bedarf direkt und digital zu recorden. Dafür habe ich zwei USB-Soundkarten bestellt, die ich zerlegen und einbauen werde. Nebenbei wird da auch eine Kopfhörer-Schnittstelle abfallen, die man sicher gut an der Gitarre anbringen kann. Darüber werde ich aber in einem separaten Artikel schreiben, da es doch ein eigenes Projekt darstellt, das man jeder E-Gitarre nachrüsten kann.
- Eigenschaft



















