Telecaster 5-way Schaltung mit 2 PUs

GreenTelecaster

GreenTelecaster

Registrierter Benutzer
Zuletzt hier
15.04.26
Registriert
30.09.18
Beiträge
172
Kekse
2.899
Hallo,

ich habe eine Fender Lite Ash Telecaster die nun wieder fit gemacht werden soll und ich überlege noch welche Schaltung dort eingebaut werden kann. Erst dachte ich an die altbekannte 4-Wege Schaltung, nun bin ich aber auf eine andere Idee gekommen. Hintergrund ist, dass mir die Position ohne Tone Control an meiner Esquire sehr gefällt und ich diese Konzept gerne an der Tele umsetzen würde.

Die Gitarre hat zwei Single Coils (Seymour Duncan APTL-1 und APTR-1), einen Tone Regler und einen Volume Regler. Bei dieser Schaltung wäre ein 5-way Switch wie bei einer Strat nötig.

Position 1: Bridge PU ohne Tone Control
Position 2: Bridge PU mit Tone Control
Position 3: Bridge + Neck parallel (normaler Tele Sound)
Position 4: Neck PU mit Tone Control
Position 5: Bridge + Neck in Serie

Kennt jemand ein Wiring Diagram zu so einer Schaltung und ist das überhaupt möglich? Oder gibt es da irgendwelche "Grenzen"?

Best regards,

GreenTelecaster
 
Eigenschaft
 

Dazu brauchst Du aber schon einen speziellen Schalter, das Teil nennt sich Single-Wafer Super Switch und wird von verschiedenen Herstellern angboten.

71FxGKhwm1L._AC_SL1500_.jpg
 
  • Ersteller
  • #3
Hallo,

vielen dank für den Hinweis! ich denke das Beschaffen eines solchen Switches ist das geringste Problem. Aber wenn damit eine solche Schaltung möglich wäre sind das ja schonmal gute Nachrichten. Nur wird man dazu sicher kein Wiring-Diagram finden. Ich glaube mein Vorhaben ist weit von einer Standardschaltung entfernt. So einen Switch hab ich auch noch nicht in einer Gitarre gesehen.

GreenTelecaster
 
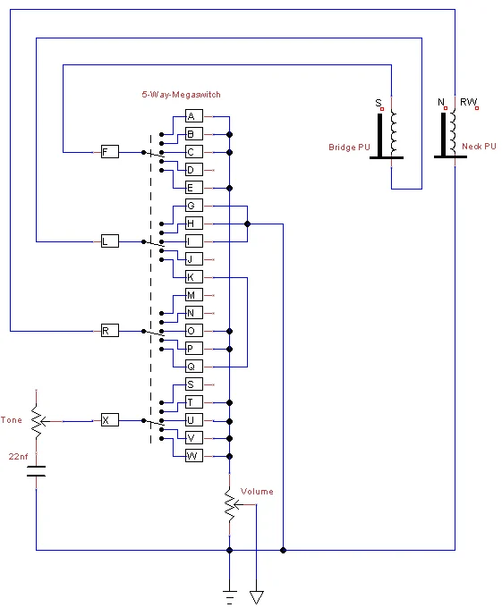
Oops, es muss doch das Double-Wafer Super Switch oder ein Mega Switch sein:

teleSpezial.png
 
Solche Double Wafer Schalter habe ich in Strats schon öfter verwendet. Aber ob es damit möglichnist den typischen 4 Weg zu ersetzen,, bei dem ja die Masse vom Hals PU mit einem dritten Kabel belegt ist? Diese zusätzliche Masse könnte für die weiteren Schaltungen hinderlich sein. Da muss ich das Handtuch werfen.. Auch die Schaltung von Ben zen Berg ist schwierig, weil es inzwischen einige Mega Switche gibt, (Schaller, Eyb und andere) für unterschiedliche Funktionen....
 
  • Gefällt mir
Reaktionen: 1 Benutzer
  • Ersteller
  • #7
Vielen Dank für die Antworten - mal schauen ob sich damit etwas realisieren lässt.
 

Ähnliche Themen

Theo Sexton
Antworten
12
Aufrufe
6K
Theo Sexton
Theo Sexton
Grooveluemmel
Antworten
7
Aufrufe
4K
Grooveluemmel
Grooveluemmel
Paulabuddy
Antworten
4
Aufrufe
3K
Paulabuddy
Paulabuddy
Zurück
Oben