N
NillevanH
Registrierter Benutzer
- 24.04.16
- 27.02.16
- 1
Moin,
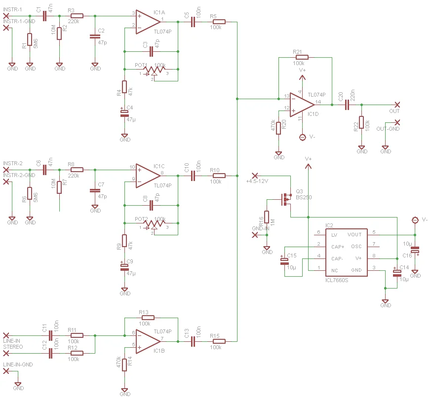
nach einem Feldversuch mit einem handelsüblichen Kleinmixer (über die Auxwege) möchte ich gerne folgendes kleine DIY Projekt anfangen....
Ich möchte auf meinem basspedalboard gerne zwei inputs zu einem zusammenführen bevor es in den sansamp geht (um dem Mischer einfach nur ein signal anzubieten🙂
Dafür würde ich gerne so etwas hier selber bauen...
http://images.google.de/imgres?imgurl=http://3.bp.blogspot.com/-Vp-RTrJh4Rg/TiOkWC3dc1I/AAAAAAAAAo8/xq116PeFqrc/s1600/CIMG0267.JPG&imgrefurl=http://diystrat.blogspot.com/2008/08/two-channel-mini-mixer.html&h=768&w=1024&tbnid=1SaHDHZM1KPxxM:&docid=eknN26m_uMWn6M&ei=xYTRVvX4JIffUY6Zn6AC&tbm=isch&iact=rc&uact=3&dur=1011&page=3&start=58&ndsp=35&ved=0ahUKEwi178CB6JfLAhWHbxQKHY7MByQQrQMIpgIwVg
meine Frage jetzt hierzu:
Sind das für bass die am besten zu verwendbaren Widerstandsgrößen (Jazzbass) und was mich noch viel mehr interessiert was bezwecken die widerstände nach den potis???
Danke für eure Hilfe....
nach einem Feldversuch mit einem handelsüblichen Kleinmixer (über die Auxwege) möchte ich gerne folgendes kleine DIY Projekt anfangen....
Ich möchte auf meinem basspedalboard gerne zwei inputs zu einem zusammenführen bevor es in den sansamp geht (um dem Mischer einfach nur ein signal anzubieten🙂
Dafür würde ich gerne so etwas hier selber bauen...
http://images.google.de/imgres?imgurl=http://3.bp.blogspot.com/-Vp-RTrJh4Rg/TiOkWC3dc1I/AAAAAAAAAo8/xq116PeFqrc/s1600/CIMG0267.JPG&imgrefurl=http://diystrat.blogspot.com/2008/08/two-channel-mini-mixer.html&h=768&w=1024&tbnid=1SaHDHZM1KPxxM:&docid=eknN26m_uMWn6M&ei=xYTRVvX4JIffUY6Zn6AC&tbm=isch&iact=rc&uact=3&dur=1011&page=3&start=58&ndsp=35&ved=0ahUKEwi178CB6JfLAhWHbxQKHY7MByQQrQMIpgIwVg
meine Frage jetzt hierzu:
Sind das für bass die am besten zu verwendbaren Widerstandsgrößen (Jazzbass) und was mich noch viel mehr interessiert was bezwecken die widerstände nach den potis???
Danke für eure Hilfe....
- Eigenschaft
