- 15.01.21
- 13.04.04
- 8.486
- 22.279
- Österreich
Mann kauf dir nen graphischen EQ für die Gitarre und deine Absenkungs/Anhebungsprobleme sind
mit einem Schlag gelöst...
Also der Post war jetzt echt Schwachsinnig

Lass das bitte...
Folge dem Video um zu sehen, wie unsere Website als Web-App auf dem Startbildschirm installiert werden kann.
Anmerkung: Diese Funktion ist in einigen Browsern möglicherweise nicht verfügbar.
Mann kauf dir nen graphischen EQ für die Gitarre und deine Absenkungs/Anhebungsprobleme sind
mit einem Schlag gelöst...

Also der Post war jetzt echt Schwachsinnig
Lass das bitte...
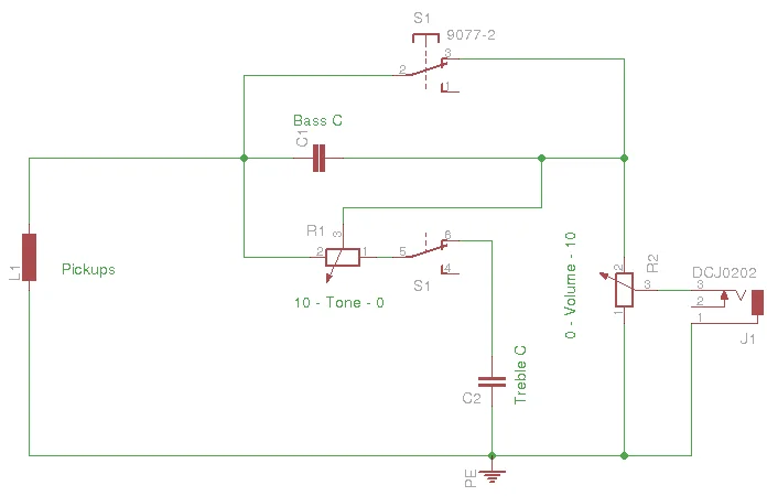
also wenn sich mein vorhaben als ziemlich unmöglich erweist, wäre ich dann mit einem basscut-schalter denke ich auch zufrieden. mal schaun was vom onkel noch zum thema basscut kommt
Weit gefehlt! Das TBX-Control ist lediglich eine teure Variante der normalen Tonblende! Zum Nachweis sei allen die Lektüre meines Artikels "Die Klangeinstellung in der Elektrogitarre" empfohlen.ich habe in meiner Strat (2x SC und 1x P90) eine TBX-Tonecontrol wie man sie aus verschiedenen Fendergitarren kennt.
Sie stellt wohl ziemlich genau das dar, was hier gesucht wird.
Ja, ich habe mir diese Tonblenden alle schon einmal angehört. Speziell für das TBX finden sich auch einige Aussagen im Netz, die mit meinen Berechnungen übereinstimmen!Hast Du denn die Tonecontrol schon mal gehört?
Ich finde es immer wieder erstaunlich, daß wir einem von Ingenieuren gebauten Computer oder Auto oder... blind vertrauen - und das seit Jahren - wir uns allerdings sträuben, der vergleichsweise einfachen Berechnung eines Tonabnehmers zu glauben.Rechnen und Erklären ist ja immer eine Sache. Die Praxis sieht nun doch oftmals etwas anders aus.
Böhmorgler;3132648 schrieb:Wenn ein Kondensator den Klang dämpft.... hebt dann nicht eine Spule den Klang??
...
...
Btw, den Kondensator gegen eine Spule austauschen, müsste doch theoretisch fabelhaft klappen, oder? Erfahrungen?
?Wenn man den Tone-Kondensator durch eine Spule austauscht, dann erhalten wir tatsächlich den entgegengesetzten Effekt. Wir bauen einen Bass-Cut und eine solche Schaltung ist durchaus in der Lage, die Resonanzfrequenz nach oben zu verschieben...Was sagt denn der Onkel dazu?
Wer Gitarren im Format eines Kleinbusses mag... Oh, habe ich da etws übersehen? Das muß Du bitte noch einmal genauer ausführen!Doch, Du hinderst Leute daran, etwas zu erreichen.
Das habe ich nicht in Abrede gestellt!Stell Dir vor, daß ich mit der TBX-Geschichte sogar in der unmodifizierten Bauweise vollkommen zufrieden bin.
Also holen wir noch einmal die Amplitudengänge des TBX hervor:Welcher Effekt tritt Deiner Meinung nach ein, wenn ich an meiner Strat (ohne Preamp) den entsprechenden Regler aus der Mittelstellung in Richtung 10 bewege?
Kevin aus dem Telecaster Forum schrieb:The 1Meg portion of the pot simply lets more highs through. Unfortunately -- to my ears, at least -- the TBX is pretty muddy from 1 to 5 and doesn't really sound like a full 250K pot.
Nein, denn diese rechnerische Einschätzung beschreibt genau das, was auch zu hören ist.Wie Du diesen Effekt rein rechnerisch einschätzt, ist doch vollkommen nebensächlich.
Wenn Du damit zufrieden bist, ist ja alles in Ordnung! Möchte ich ein vergleichbares Verhalten haben, stelle ich meine alte Tonblende (mit logarithmischem Potentiometer) einfach auf 5.Mir bringt er eine Menge (rein musikalisch gesehen).
Kostenpunkt: 4,50 für ein Poti und 20 Cent für einen Kondensator. Für das TBX-Control sind rund 18 Euro zu entrichten! 
Genau das ziehe ich allerdings mit guten Gründen in Zweifel und ich bin mit dieser Meinung anscheinend nicht alleine! Such mal im Netz nach Meinungen über das TBX-Control und dann stelle Dir die Frage, warum Fender das nicht mehr einbaut (wenn es denn so gut war)?Allerdings hat diese Art der Klangregelung in der Tat eine Berechtigung und ist keineswegs herausgeworfenes Geld.