JOKER
Registrierter Benutzer
- Zuletzt hier
- 09.09.22
- Registriert
- 21.03.10
- Beiträge
- 5.443
- Kekse
- 18.832
- Ort
- NRW
@Köstliches Brot, saugeile Arbeit 
Folge dem Video um zu sehen, wie unsere Website als Web-App auf dem Startbildschirm installiert werden kann.
Anmerkung: This feature may not be available in some browsers.
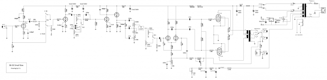
Heute habe ich im Chassis verdrahtet. Netzschalter und Leuchte, und die DC Heizung eingebaut.

Warum?Nun verlaufen die Leitungen der Drossel verdrillt in der Chassis Ecke
Ja. Wie heute so oft. Verkopfter Ansatz, statt sich das erste Ergebnis anzuhören und dahin zu optimieren, wo man es haben möchte.Vielleicht Messe ich dem ganzen auch zu viel Bedeutung zu?
Warum?
Ja. Wie heute so oft. Verkopfter Ansatz, statt sich das erste Ergebnis anzuhören und dahin zu optimieren, wo man es haben möchte.
Nein. Messen?Ich gehe davon aus dass irgendwo irgendwelche Leitungen zu nah beieinander liegen. Könnt ihr aus den bisherigen Bildern vielleicht etwas sehen?

wobei sich das Brummen aber mit den Mastervolumes Stumm regeln lässt. Der Ursprung dürfte dann eher in der Vorstufe liegen.
Die Sekundärleitungen des AÜ führen kein 50Hz/100Hz-Signal, wenn alles in Ordnung ist. Die können nirgendwo einstreuen.Im Verdacht hatte ich zunächst die Sekundärleitungen vom Ausgangstrafo (bunt) die teilweise neben der Heizung (grün) liegen.