Behringer XL3200 / Main mit allen Effekten (Aux) auf dem Kopfhörer

  • Ersteller Ersteller NPX
  • Erstellt am Erstellt am
N

NPX

Registrierter Benutzer
Zuletzt hier
24.03.21
Registriert
17.02.20
Beiträge
15
Anfängerfrage: drehe ich den Main auf, habe ich alle Aux und damit Effekte auf dem Lautsprecher. Schalte ich aber Main A auf Mute und will nur über Kopfhörer arbeiten, kommt kein Sound an den Kopfhörern an. Schalte ich Aux 1 oder Aux 2 auf Solo, höre ich im Kopfhörer den reinen Sound, ohne Effekte. Schalte ich FX1 oder FX2 auf Solo, höre ich den Sound mit Effekten. Okay, aber es muss doch einen Weg "ohne Solo" geben, dass ich den kompletten Sound vom Main auf den Kopfhörern habe und die Lautsprecher aus sind. Oder? Phones steht übrigens auf nicht gedrückt, also Main.

Kurz zusammengefasst: ich will auf dem Kopfhörer das hören, was aus den Lautsprechern kommen würde.

Für Hilfe dankbar!
Norbert
 
Eigenschaft
 

Was passiert denn, wenn du den Schalter in der "SOLO"-Sektion auf PFL stellst? Eventuell klappt es dann. Allerdings geht mir beim Main A noch irgendwie eine Solo-Taste ab. Die gibt es vermutlich deswegen nicht, weil der Main-Bus i.d.R. von Haus aus auf den Kopfhörer geht, wenn sonst nix auf Solo steht. Allerdings steht unter o.g. Schalter "PFL // AFL L-R" - das klingt für mich so, als ob du den Main nur dann abhören kannst, wenn AFL aktiviert ist, und das willst du ja eben grade nicht, weil so ein reines Vorhören nicht möglich ist.

Probier das mal, ansonsten schau ich mir mal das Blockdiagramm an. Viele Möglichkeiten gibts aber dann leider eh nicht mehr.
Workaround wäre höchstens, den Mix komplett vorher über die Subgroups zu schicken, sofern du die nicht im "Produktiveinsatz" hast. Aber das ist ja auch irgendwie alles nix...
 
  • Ersteller
  • #3
Erst mal Danke, dass Du Dich damit beschäftigt hast. PFL / AFL bringt nichts. Auch da muss zumindest irgendwo ein Solo-Taster gedrückt sein, damit etwas ankommt. Eigentlich sehr strange: ich will doch nur "vorab" hören, was auf die Lautsprecher kommt. Eigentlich eine der absoluten Grundfunktionen eines Kopfhöreranschlusses aus meiner Sicht 🙂 Subgroups wäre möglich, aber es ist genau, wie Du schreibst: eigentlich ist das "nix" 🙂
Gruss
Norbert
 

Solo muss aus sein und Main/CD/Tape auf Main
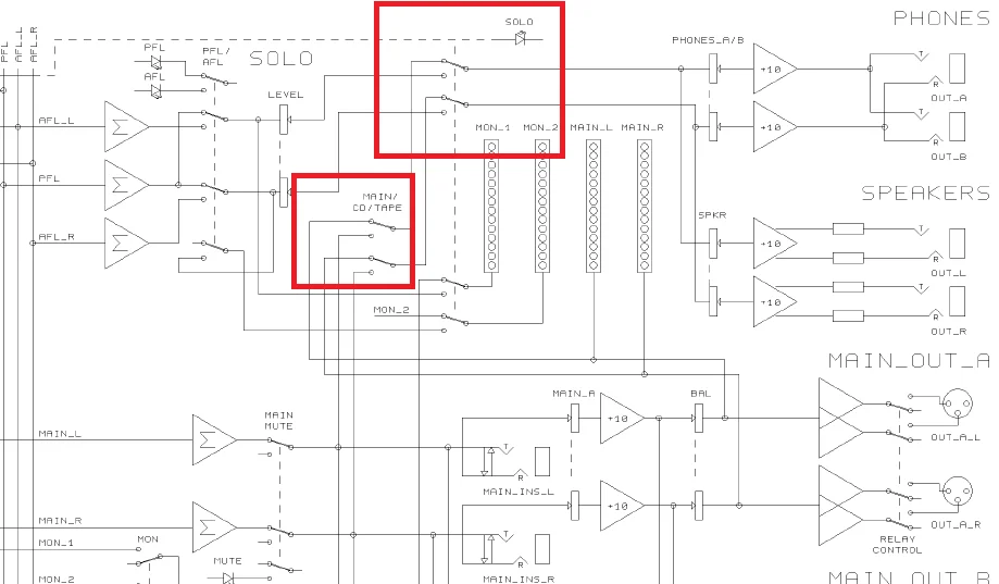
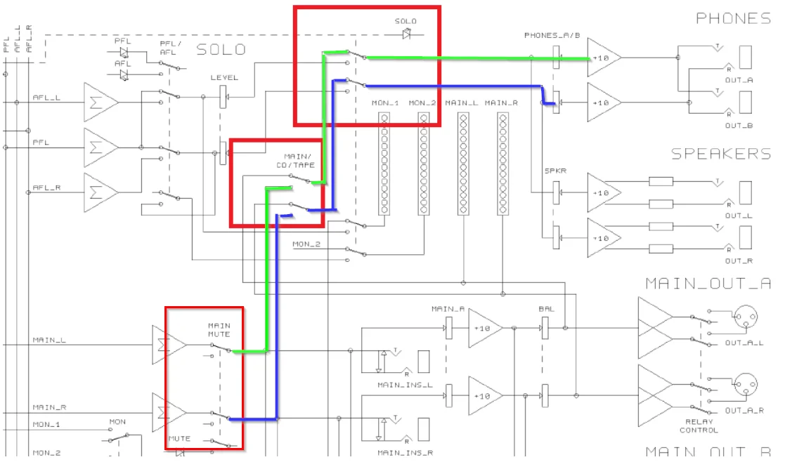
Für das Produkt gibt es ja immerhin noch ein Blockschaltbild.

BlockAusschnitt.png
 
  • Gefällt mir
Reaktionen: 1 Benutzer
  • Ersteller
  • #5
... genau so macht es für mich auch Sinn...... nur: da kommt leider nichts 🙂 Da ja bei Solo an etc. die Kopfhörer funktionieren, gehe ich da auch nicht von einem Schaden aus (das Pult ist auch "wie neu").......... echt seltsam.
Danke aber für Deine Mühe!
Gruss
Norbert
 
Das geht nicht mit dem Pult. Der Main Mute ist, so wie es sich im Blockschaltbild darstellt, vor dem Kopfhörerausgang.
XL3200 Routing.webp

Den einzigen Weg, den ich sehe ist doch den Umweg mit einer Stereo-Subgruppe.
Eigentlich sehr strange: ich will doch nur "vorab" hören, was auf die Lautsprecher kommt. Eigentlich eine der absoluten Grundfunktionen eines Kopfhöreranschlusses aus meiner Sicht
Das ist als relativ einfaches Live-Pult konzipiert. Der Mute vom Main Mix macht sogar Sinn, da man damit einen Not-Aus hat.
 
  • Gefällt mir
Reaktionen: 2 Benutzer
  • Ersteller
  • #7
.... zu blöd aber auch. Aber zumindest weiss ich jetzt, dass es weder an meiner Unwissenheit, noch am Pult liegt..... Danke Euch!!
Gruss
Norbert
 
noch am Pult liegt
Naja, genau genommen liegt es am Pult, aber eben nicht weil da ein individueller Fehler vorliegt, sondern weil das eben so das Pultdesign ist;-)
 
  • Ersteller
  • #9
Evtl. die dumme Frage der Woche, aber das Mischpult hat ja noch einen Main B -> kann ich da über einen Adapter (2x Mono auf 1x Stereobuchse) den Kopfhörer anschließen, ohne dass mir der Schädel wegfliegt? Auf Main B müssten ja auch alle Aux bereits eingeschliffen sein........
 
  • #10
Main B -> kann ich da über einen Adapter (2x Mono auf 1x Stereobuchse) den Kopfhörer anschließen, ohne dass mir der Schädel wegfliegt?
Eher umgekehrt: Ohne Kopfhörerverstärker wirst Du nichts hören...
 
  • Ersteller
  • #11
..... ich bin jetzt den Weg über eine Subgroup gegangen. Was soll ich sagen: geht, aber logisch ist es nicht für mich. Aber egal; das Pult ist für mich sehr gut und mit diesem kleinen Problem muss ich halt leben!
Danke Euch allen,
Norbert
 
Zurück
Oben