Galactical pimp up

Ben zen Berg

HCA Pickups
HCA
Zuletzt hier
17.04.26
Registriert
06.03.13
Beiträge
4.349
Kekse
36.307
Ort
Düsseldorf
Vor Jahren hat mir meine Frau eine Gitarre geschenkt, eine Alden Galactica. Ich hatte diese Gitarre in der Bucht gesehen und mich ein wenig darin verliebt.
Sie hat die Gitarre dann bestellt, um sie mir zu schenken. :heartbeat: Und das ist das gute Stück (ja, das Foto ist unscharf, nicht aber die Gitarre):

P7160201.jpg


Das Pickguard hatte sich leider krass verformt, vielleicht war die Gute zu lange in einem Schaufenster der Sonne ausgesetzt, oder die Pickups sind zu schwer, oder beides. Es sollte wirklich mal ersetzt werden. Und wenn ich dann schon anfange - goldene Hardware mag ich eigentlich auch nicht und habe diese bisher immer von meinen Gitarren verbannt.
Das ist aber nicht der eigentliche Grund, warum ich die Alden so selten bis gar nicht spiele. Das liegt zum einen an den Pick Ups. Einzeln sind sie OK, ohne zu glänzen. Da muss halt an den vielen anderen Knöpfen in der Signalkette geschraubt werden, damit der Sound passt. Nehme ich einen weiteren PU dazu, wird der Sound direkt matschig. Drei PUs gehen gar nicht. Mit dem Chicken Head Knob unter dem Neck-PU wird ein 'Alden QTX Tone Filter Control' bedient. Ein Schalter, der auch mit dem Hinweis 'Hochschalten und nie wieder anfassen' beschriftet werden könnte.
Was mich aber am meisten stört, sind die weit auseinander liegenden On-Off-Einzelschalter für jeden Tonabnehmer. Es ist einfach nervig vom Front- zum Rear-PU zu switchen. Die H-Gate-Cover mit Dammriss 4. Grades sind auch nicht meins.

splitCoilMiniHB_09.jpg

Neue Cover sind schon bei mir eingetroffen. Die Tonabnehmer wickle ich entsprechend meiner Vorstellung selber -> https://www.musiker-board.de/threads/individuelle-selbstgewickelte-pickup.597782/post-9707908
Das Trem hatte ich zu der Zeit, als ich die Gitarre geschenkt bekommen habe, öfters mal in der Bucht gesehen. In den letzten Jahren aber überhaupt nicht mehr.

newTrem.jpg


Nur nach langer, hartnäckiger Recherche auf AliExpress habe ich einen Händler in Fern-Ost gefunden. Dort habe ich auch direkt die baugleichen, aber verchromten Stimmmechaniken mit bestellt.
Die Wilkinson Roller Bridge ist in meinen Augen auch nicht die Schönste auf der Welt und wird gegen eine verchromte Schaller STM Bridge getauscht, die ich schon zusammen mit den benötigten M8 Bolzen und einer verchromten Halsplatte bestellt habe. In einem anderen Shop die Bolzen-Hülsen, Strap Buttons und Butterfly-Seitenniederhalter - alles verchromt.
Verchromte Barrel Knobs, Schrauben und die Mutter für's Input Jack habe ich noch - Doch was mache ich mit der Schaltung?
 
Zuletzt bearbeitet:
  • Gefällt mir
Reaktionen: 4 Benutzer

Man kann sich bei Trash Container für etwa 50€ Pickguards nach Vorlage anfertigen lassen. Da würde ich ein „Strat“ Layout mit 5-Way Switch und zwei Potis ordern. Die Schaltung dann entsprechend: B, B+M, M, M+N, N; Tone , Volume und fertig.
Wo man den 5-Way Switch platzieren kann, ist die Frage.
 
  • Gefällt mir
Reaktionen: 1 Benutzer
  • Ersteller
  • #3
Ja, das war auch mein erster Gedanke. Vielleicht könnte auch die Form des Pickguards verkleinert werden, um mehr vom Paisley-Dessin zu zeigen.
Der Blick unter die Haube zeigt aber, dass dies nicht machbar ist.

GalakticaStipOff.webp

Ohne weitere Holzarbeiten ist ein 5-Way-Switch (die Eko-Bauform, das Schaller Mega-Switch oder die von Ibanez oft verwendeten, schmalen Schalter auf Platinen-Basis) nur unter den Tonabnehmern, parallel zu den Saiten möglich.
Der Abstand zu den Saiten ist aber nicht besonders groß, so dass es dort beim Spielen stören könnte. In dem Riesenpool wäre natürlich auch oberhalb der Pickups genügend Raum - doch da ist der Störfaktor ein Vielfaches größer. Aufgrund dieses Riesenpools ist die Verkleinerung des Pickguards auch nicht machbar. Behalte ich jedoch die Kontur bei, ist mir über den Tonabnehmern eine Kunststoff-Fläche in dieser Größe ohne auflockernde Elemente einfach zu aufdringlich in seiner Funktionslosigkeit. Das Auge sieht sofort, dass dort etwas vertuscht oder vergessen wurde.
 
  • Gefällt mir
Reaktionen: 1 Benutzer

Wie sähe es aus, mit einem 5 stufigem Drehschalter? Der könnte dorthin passen, wo aktuell der Regler mit dem Chickenhead noch sitzt.
 
Hallo Ben zen Berg
Bin doch etwas erstaunt, da du dich in der Gitarre verliebt hattest, und
jetzt auf einmal alles stört. Aussehen, Schalter usw.
Mit den Tonabnehmern kann man probieren aber das aussehen hätte
ich so gelassen, gerade die Schalter.
Liebe Grüsse Framusfred................
 
  • Gefällt mir
Reaktionen: 4 Benutzer
Kein schlechter Punkt. Wenn man das gute Stück mit dem Original, der Höfner 175 bzw. 176 vergleicht, hat man die Elektrik ja schon recht gut verschlankt 😉
 
  • Ersteller
  • #7
5 stufigem Drehschalter?
Die sind leider zu groß für das Routing, da wären dann zusätzliche Holzarbeiten nötig und das Problem mit der leeren Fläche noch nicht gelöst. Eine Idee von mir geht in Richtung Fender Offset Layout. Das Vario Tone Controll mit dem Chickenhead wird gegen ein Toggle Switch getauscht und wie bei einer Paula mit Bridge- und Neck-PU verschaltet. Oberhalb der Pickups wird dann ein Mustang Switch und die in Jazzmaster und Jaguar verwendete doppel Pot Bar eingebaut. Das Mustang Switch bekäme eine On-Off-On-Belegung. Richtung Bridge schaltet es den mittleren Tonabnehmer zu. Aber nur in der Bridge-Position des Toggle Switches - um nicht wieder in die Zwei-Schalter-Falle beim Spielen zu geraten. Richtung Neck wird dann der Mittlere Tonabnehmer in Serie vor dem Toggle Switch zur aktiven Klangreglung eingesetzt. Die beiden Roller Pots lassen dabei aber nur zum einen die regelbaren Höhen und zum anderen die regelbaren Tiefen durch.
Mit den Tonabnehmern kann man probieren aber das aussehen hätte
ich so gelassen, gerade die Schalter.
Ja, das stimmt. Und damit hadere ich auch. Deswegen ist mein Favorit nur das Vario Tone Controll gegen ein DiMarzio EP 1111 zu tauschen. Damit kann dann die Grundschaltung Bridge-Middle-Neck vorgenommen werden. Die Schalter oben werden dann für diverse Presets benutzt. Der über dem Bridge-PU schaltet den Middle-PU nur in der Toggle Switch Bridge-Position dazu. Der über dem Middle-PU wählt nur in der Mittelposition des Toggle Switch zwischen Mittel- oder Bridge- und Neck-PU. Und der über dem Neck-PU schaltet wie der über dem Bridge-PU aber in Relation zum Neck-Pu.
Vor jedem Song könnte dann ein Preset via Schiebeschalter eingestellt werden und im Song dann gewohnt einfach mit dem Toggle geschaltet werden.
Die Presets wären dann:
B/M/N,
B/B&N/N,
B&M/M/N,
B&M/M/M&N,
B&M/B&N/M&N,
B&M/B&N/N,
B/B&N/M&N und
B/M/M&N.
Beitrag automatisch zusammengefügt:

Kein schlechter Punkt. Wenn man das gute Stück mit dem Original, der Höfner 175 bzw. 176 vergleicht, hat man die Elektrik ja schon recht gut verschlankt 😉
Als Vorlage wurde wohl die Neuzeit Höfner Galaxie verwendet.

alden_vs_hofner.jpg
 
Zuletzt bearbeitet:
  • Interessant
Reaktionen: 1 Benutzer
Wäre vielleicht dieser 6-Weg-Toggle etwas für dich dort, wo jetzt der Drehschalter sitzt?
Es gibt verschieden komplexe Ausführungen, unter "Schematics" gibt es Anwendungsbeispiele auch für 3-PU-Gitarren.

Die Schiebeschalter würde ich rein aus optischen Gründen auch drinlassen. Da gibt es ja noch jede Menge Möglichkeiten wie splitten, parallel/seriell, out of phase, Kondensatorauswahl für das Tonpoti, ...
 
  • Ersteller
  • #9
Eigentlich bin ich schon lange davon ab, mir komplexe Schaltungen in Gitarren zu verbauen. Ich mag es mittlerweile einfach und baue die von mir nicht benutzen Schaltungen wieder zurück. Dann kann auch weniger kaputt gehen (siehe unten). 😉

jazzmaster.jpg


Selbst bei meinem Jazzmaster habe ich den Rhythm Circuit eliminiert. Bei meiner DIY Strat habe ich auch ein 3-Way-Switch mit einem 3-Ebenen-Rotary-Switch verbaut.
Dort habe ich folgende Presets:
B/M/N,
B&M/B&N/M&N und
HB/HB&N/N
Als Humbucker wurden Bridge- und Middle-Pu nach 5.000 Windungen angezapft und in Serie geschaltet.
Aber eigentlich benutze ich meist nur den Neck-PU. Wenn ich dann umschalte, dann meist zum Humbucker only.
B&M und B&N mag ich auch, nur da muss ich dann wieder zwei Schalter bedienen - was nervt.
Bei der Strat hat sich nun leider der Bridge-PU verabschiedet - und mit der Neubestückung wird auch eine neue Schaltung verdrahtet. Das steht aber z.Zt. nicht an.
Jetzt ist die Alden an der Reihe.

splitCoilMiniHB_07.jpg


Unter dem Mini-Humbucker-Cover wird ein Split Coil versteckt. Der kann nicht gesplittet werden, dann würde nur die Hälfte der Saiten abgenommen. Die Einzelspulen das PUs parallel zu verschalten wird auch zu einem unbefriedigendem Ergebnis führen. Und zwei Split Coils in Serie hätten 21.000 Windungen - das ist dann wiederum etwas viel...
Die Split Coils können einfach nur wie normale Single Coils verwendet werden.
 
Zuletzt bearbeitet:
  • #10
Neuzeit Höfner Galaxie
Geiles Moped...😳 Die kannte ich noch nicht. Man könnte schwach werden.
Verstehe dich übrigens bezüglich der "lieber weniger, dafür grundsolide Sounds"-Einstellung.

Könnte nicht dort wo jetzt das Poti zwischen Volume und Buchse sitzt ein Klingenschalter rein passen? Oder ist das unergonomisch?
 
  • Ersteller
  • #11
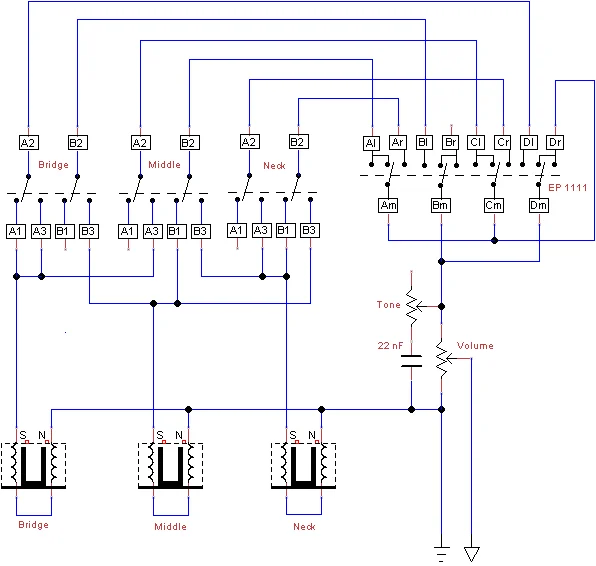
Zusätzlich passt da nichts mehr rein, da wurden schon Mini-Pots verbaut. Wenn dann müsste ein Pot an die Stelle des QTX Tone Filter Controls wandern, dann passt ein YM-50 da bestimmt rein. Aber ein Volume Knop á la Gretsch Master-Volumen oder ein Tone Knob an gleicher Stelle - ??? - Nö, damit kann ich mich nicht anfreunden. Ein Toggle Switch lässt sich dort recht bequem bedienen, das kenne ich vom Jazzmaster. Und das Cherry Picking mit den Presets finde ich eigentlich auch attraktiv.

Das Wiring Diagram sieht jetzt auch nicht kapriziös aus:

wiringDiagram.webp
 
Zuletzt bearbeitet:
  • Ersteller
  • #12
Oder ?? Ich muss doch ein DiMarzio EP 1111 anstelle des Double Toggle Switches nehmen. Über die A2 zu B2 Verbindungen der Schiebeschalter vermischen sich die Schaltkreise.
 
  • Ersteller
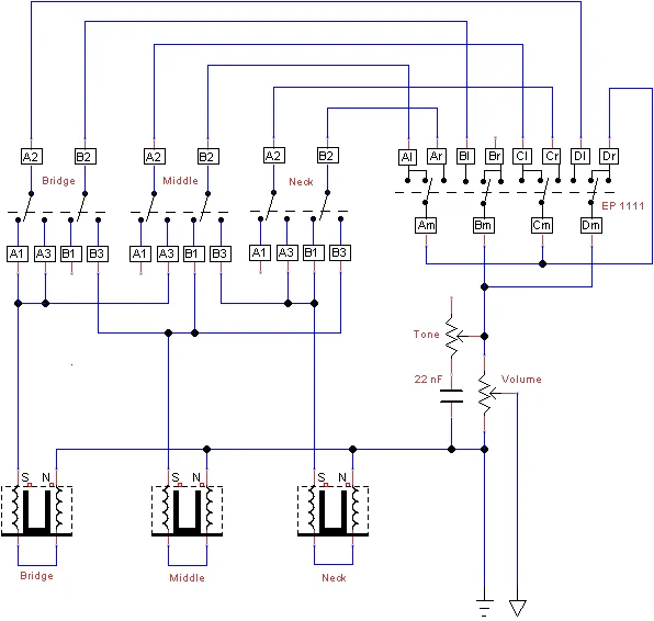
  • #13
Jetzt sollte es passen.

newWiringDiagram.webp


Das sieht dann auch schon eher so aus, wie ich es erwartet hätte...
 
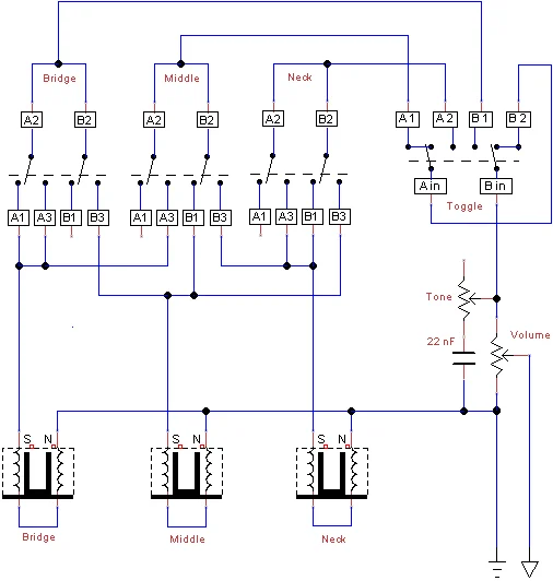
  • #14
Jetzt sollte es passen.

Anhang anzeigen 949910

Das sieht dann auch schon eher so aus, wie ich es erwartet hätte...
hmmmm, eine Gitarre, die nur Presets für Am , Bm, Cm und Dm hat, wäre mir zu einseitig… 🤡



btw. die Schiebeschalter sind unpraktisch, ja, und die PUs sind vielleicht auch Grüze, aber die goldene Hardware finde ich schon sexy an der Gitarre…
 
  • Ersteller
  • #15
Die goldene Hardware ist ja nicht verloren. Ich schau mir mal das Endresultat an. Ich habe im Web mal bei der Inventar-Übersicht eines Tonstudios eine Galactica mit White Pearl Pickguard gesehen - bei dem Material gehen die Meinungen auch weit auseinander, mir gefällt es. Das mildert auch den Kontrast zwischen Chrom und rotem Paisley.
Die Gitarre wurde wohl längst verkauft, aber die Bilder (mit übelst verdrehten Farben) sind immer noch online.

gala_paisley.jpg
 
  • Ersteller
  • #16
Schalter, Bridge und die restlichen Chrom-Parts sind heute eingetroffen, so dass ich am Wochenende die Pickups wickeln und alles montieren werde.
Das Pickguard wird danach geordert. Aber da ist noch etwas gekommen:

surfmaster.jpg


Wie konnte das nur passieren?
 
  • Gefällt mir
Reaktionen: 4 Benutzer
  • Ersteller
  • #17
Ich finde, dass die verchromte Hardware der Galactica sehr gut steht. 😎

chromeHardware.jpg

Die verbauten H-Gate-Mini-Humbucker sind leider größer als die Toaster und so kann ich das original Pickguard nicht als Template verwenden.
Nun gut, dann kann ich auch die eiernde Form etwas korrigieren.

mopPickguard.jpg

Und ich werde es wohl in White Pearl erstellen.

pickguard.jpg

Die H-Gate-Pickups sind Größen-Technisch schon Richtung Filtertrons unterwegs.

tele.jpg

Die Toaster sind jedenfalls nicht zu klein, denn sie passen in die Standard-Rahmen.
 
  • Gefällt mir
Reaktionen: 4 Benutzer
  • Ersteller
  • #18
Heute habe ich das Pickguard Template erstellt.

pickguardTemplate.jpg


Der erste Test zeigt, das die Bohrungen vom Pickguard nicht mit denen im Body übereinstimmen und der Halsfuss auch nicht symmetrisch ist. In der Produktion musste das Template für das Pickguard wohl sehr leiden - das Shaping ist an einigen Stellen doch arg verbeult und ausgenudelt.

pickguard_1.jpg

Zuerst habe ich die Positionen der Bohrungen angepasst.

pickguard_2.jpg

Danach habe ich das Pickup-Routing korrigiert und die Platzierung für Input-Jack und Pots nach meiner Vorstellung angeordnet. Außerdem habe ich (um die Anpassung der Form zu erleichtern) einen gleichmäßigen Hof um alle Bohrungen für die Befestigungsschrauben gezeichnet. Der Abstand der Bohrungen zur Außenkante soll ja möglichst gleichmäßig sein.

pickguard_3.jpg

Als letztes habe ich dann die Aussparung für den Halsfuss an dessen Asymmetrie angepasst und eine möglichst homogene Form der Außenform gezeichnet.
 
  • Gefällt mir
Reaktionen: 3 Benutzer
  • Ersteller
  • #19
Ich habe nochmal ein wenig gelayoutet, jetzt aber in PhotoShop pur, ohne Vektoren:

pickguard_4.webp

Knobs und Jack habe ich doch wieder in Richtung Original-Layout verschoben. Die verchromten Barrel Knobs gefallen mir nicht auf dem MOP-Pickguard, da werde ich noch nach Alternativen suchen, Ebenso werde ich mir auch noch alternatives Pickguard-Material ansehen...
 
  • Gefällt mir
Reaktionen: 2 Benutzer
  • Ersteller
  • #20
Die Witchhat-Knobs gefallen mir auf der Gitarre viel besser

pickguard_5.jpg

Aber ein schwarzes Pickguard ist mir vom Kontrast zu hart.

pickguard_6.jpg

Mit brown Tortoise ist der Kontrast nicht ganz so hart, aber es passt nicht wirklich zum Paisley.

pickguard_7.jpg

So gefällt es mir doch am besten.
 
  • Gefällt mir
Reaktionen: 3 Benutzer
Zurück
Oben