Mikro signal symmetrisch?

  • Ersteller Donald1000
  • Erstellt am
Phase invertieren (umpolen) oder um 180° drehen ist nicht das Gleiche.
-Bei symmetrisch geführter Signalübertragung ist es eine Invertierung.
-180° drehen ist eine Phasenverschiebung (zeitlicher Versatz).
HiHo ... du hast natürlich völlig recht.


Grüße
XUN
 
Prima. Alle Beiträge gelesen und eine fundierte Antwort gegeben. Das ist sehr willkommen im Forum...

Nur das DATUM der beantworteten Beiträge hat er nicht gelesen. Okay, da ist er nicht der erste und wird auch nicht der letzte sein... Und ich bin sicher, ich habe das auch schon gemacht.
 
  • Gefällt mir
Reaktionen: 1 Benutzer
Nur das DATUM der beantworteten Beiträge hat er nicht gelesen. Okay, da ist er nicht der erste und wird auch nicht der letzte sein... Und ich bin sicher, ich habe das auch schon gemacht.
Hallo mix4munich ... doch, mir ist durchaus bewusst (schon allein wegen dem Warnhinweis in der Antwort-Funktion), das es sich hier um mehrere Jahre handelt. Aber wie schon geschrieben war es mir ein großes Bedürfnis das richtig stellen zu müssen, ... damit auch andere davon Profitieren können. ;)

MfG
XUN
 
  • Gefällt mir
Reaktionen: 3 Benutzer
war es mir ein großes Bedürfnis das richtig stellen zu müssen,
Nur leider ist das nicht wirklich richtig!

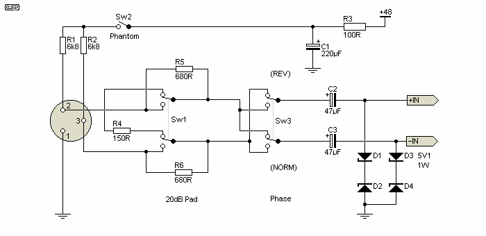
Ich habe mal im Netz nach passenden Schaltbildern gesucht, um die nicht selber zeichnen zu müssen. Eine typische Mischpult Eingangssektion sieht so aus:
p30a_f2.gif

und +IN und -IN gehen weiter an:
p66-f1.gif

Was sieht man: im 1. Bild gibt es eine kapazitive Kopplung mit C2 und C3.
Im 2. Bild haben die Eingangstransistoren Q1 und Q3 die Basiswiderstände R1 und R5 nach Masse, die für dne Arbeitspunkt des Differenzverstärkers sorgen.
Jeder Gleichspannungsanteil wird von den beiden Koppelkondensatoren von der Eingangsstufe fern gehalten, z.B. die Phantomspannung.

Diese Kopplung berücksichtigst du in deinen Ausführungen nicht.
(Die Dioden D1..D4 im ersten Schaltbild begrenzen die Spannung z.B. beim Ein oder Ausschalten der Phantomspannung, beim Einstecken eines Mikrofons bei eingeschalteter Phantomspannung und schützen damit die Eingangstrnsitoren der Folgeschaltung).

Würde man an den von dir als Schaltbild gezeichneten Differenzverstärker ein SM58 anschließen, würde das schlicht nicht funktionieren, denn zwischen Pin 2 und 3 des XLR Steckers ist nur die Mikrofonspule (ja, ich weiß, die Sekundärspule des eingebauten Übertragers) und die hat aber auch gar keinen Kontakt irgenwo zur Masse. Also hätten die Transistoren beide keinen Basisstrom.

Hier in der von mir gezeigten Schaltung funktioniert das immer, auch ohne Massebezug der Differenzspannung. Glücklicherweise wissen das die Hersteller auch und bauen das so.

Von daher ist das Schaltbild von @pico durchaus valide.

Die Differenz ist entschiedend - auch ohne Massebezug. Man vermeidet den sogar teilweise bewusst (z.B. in einer DI Box) um die Auswirkung unterschiedlicher Massepotentiale zu unterdrücken.
Gerade bei DI Boxen gibt es häufig einen GND Lift, der genau die Verbindung an Pin 1 auftrennt. Die ist bei einem symmetrischen Signal nämlich nicht nötig.

----
Die Phantomspannung ist übrigens auch keine Störspannung sondern eine überlagerte Gleichspannung. Die wird - wie schon geschrieben - von den Koppelkondesatoren geblockt und muss vom Differenzverstärker nicht kompensiert werden (nur eine eventuelle Restwelligkeit im Versorgungsstrom).
So wie in deinem Schaltbild unten die Phantomspannung direkt an die Bassisanschlüsse in deinem Schaltbild oben angeschlossen, würde die Phantomspannung die Transistoren grillen.
Die Phantomspannung ist eben keine Störspannung, sondern eine Versorgungs - Gleichspannung.
So wie in vielen anderen Anwendungen auch, z.B. bei Power over Ethernet oder ISDN oder auch bei der Tonaderspeisung der Mikrofone an Body Packs von Funkmikros sowie bei den alten klassischen analogen Telefonen.
Dort sorgt man dafür, dass der Speisestrom (Stromversorgung der versorgten Schaltung) nicht zu sehr pulst, z.B. durch ein RC Filter vor der eigentlichen internen Verstärkerstufe des Mikrofons.

---

Die Differenzverstärker sind in der Regel auf eine (oft einstellbar) große Gegentaktverstärkung und bestmögliche Gleichtaktunterdrückung gezüchtet.
Dann kommen wir auf deine Argumentation, dass ein eingestreutes Signal (meist kapazitiv) auf alle Leiter wirkt (die Masse wäre hier übrigens egal) und weil es auf beiden Eingängen etwa gleich groß ist und gleich gepolt, wird es unterdrückt.

---
Der Begriff "Phase" wird zwar gerne verwendet aber ist hier fehl am Platz, denn es handelt sich streng genommen um eine Invertierung. (Phase wäre eine zeitlich Verschiebung und auch noch abhängig von der Frequenz). Das wurde hier aber ja schon diskutiert. (In dem Bild oben ist der Invertierschalter auch mit "Phase bezeichnet, aber das ist auch nicht meine Zeichnung).
Leider wird der Begriff auch auf Beschriftungen falsch verwendet (180° statt richtig "Invert")
Aber das ist bei anderen Begriffen auch oft so, z.B. Tremolo (= Lautstärkemodulation) und Vibrato (=Tonhöhenmodulation)von Fender falsch herum verwendet und alle nutzen es seither falsch (und sagen Tremolo zum Jammerhaken, der eigentlich ein Vibrato macht).

----

Also, wenn man schon was richtig stellen will, dann sollte man sich damit schon auskennen.
 
Zuletzt bearbeitet:
  • Gefällt mir
Reaktionen: 1 Benutzer

Ähnliche Themen


Unser weiteres Online-Angebot:
Bassic.de · Deejayforum.de · Sequencer.de · Clavio.de · Guitarworld.de · Recording.de

Musiker-Board Logo
Zurück
Oben