Void_555
Registrierter Benutzer
- Zuletzt hier
- 07.06.20
- Registriert
- 30.07.08
- Beiträge
- 903
- Kekse
- 2.727
- Ort
- Bielefeld
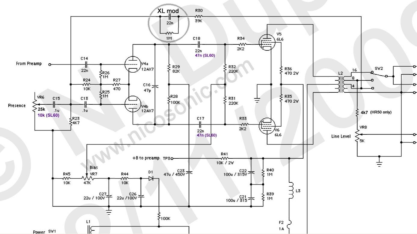
ach so, bedeutet das, dass der HotRod eine relative hohe Gegenkopplung hat?
Der Earforce One (aktuelles Model) hat ja zum beispiel auch gar keine Gegenkopplung mehr. Würde auch erklären warum das Teil so unendlich laut ist!
- - - Aktualisiert - - -
wie sollte den der Bias sein? Also was wäre für nen HR korrekt?
Jemand typs für Röhren? Bin für alles offen ausser SED´s die sind mir einfach zu teuer!
Der Earforce One (aktuelles Model) hat ja zum beispiel auch gar keine Gegenkopplung mehr. Würde auch erklären warum das Teil so unendlich laut ist!
- - - Aktualisiert - - -
wie sollte den der Bias sein? Also was wäre für nen HR korrekt?
Jemand typs für Röhren? Bin für alles offen ausser SED´s die sind mir einfach zu teuer!

